直流电动机刮漆原理图

求直流电机正反转接线图直流电动机正反转接线图
图片尺寸450x555
无刷直流电机的保护电路 (1)
图片尺寸350x447
直流电动机原理和三相异步电动机原理
图片尺寸602x284
原理通电导体在磁场中受力大小方向与什么有关直流电动机和交流电动机
图片尺寸423x300
无刷直流电动机原理图
图片尺寸469x865
cn204794548u_锥形转子直流永磁制动电动机有效
图片尺寸544x336
直流电动机的基本工作原理和接线图
图片尺寸250x207
cn201118414y_方波三相无刷永磁直流电动机失效
图片尺寸800x710
直流有刷电机控制原理图解 - 电动机_电工学习网
图片尺寸813x1179
背景技术:电动机是把电能转换成机械能的一种设备,它是利用通电线圈
图片尺寸1000x796
直流伺服电动机及其特性
图片尺寸303x319
背景技术:无刷直流电机由电动机主体和驱动器组成,是一种典型的机电
图片尺寸1000x892
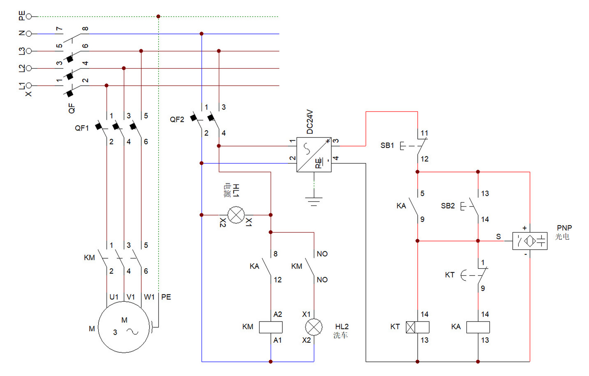
三相异步电动机接线图 单相电容电机接线图 电气原理图 电动车
图片尺寸675x486
基于dsp控制的无刷直流电动机的设计(新品)
图片尺寸493x291
永磁直流无刷电动机的结构详解
图片尺寸600x339
一台并励直流电动机
图片尺寸410x314
电机浸绝缘漆
图片尺寸800x600
直流电机工作原理图解解决方案华强电子网
图片尺寸400x181
浅谈电机涉及到的绝缘漆
图片尺寸680x508
一台并励直流电动机
图片尺寸374x406