直流电机调速电路图

直流电机调速器电路图
图片尺寸680x505
直流电机调速器的工作原理
图片尺寸1387x695
直流电机调速控制电路及利用该电路的自动搅拌奶瓶的制作方法
图片尺寸1000x711
哪位大哥能帮我分析分析这个直流电机调速电路原理
图片尺寸637x561
直流电机转速控制电路工作过程分析
图片尺寸717x363
使用ne555的12v直流电机调速电路图
图片尺寸624x383
>>电动机电子调速电路
图片尺寸1603x853
直流电机调速
图片尺寸815x436
有刷直流电机pwm调速器电路设计
图片尺寸1003x560
12v微型直流电机调速电路图
图片尺寸1282x494
如何做一个直流电机驱动电路?
图片尺寸326x236
220v并激式直流电机调速器.jpg
图片尺寸971x481
一种直流电机调速电路的制作方法
图片尺寸1000x706
资料收集雕刻机直流主轴电机调速线路
图片尺寸466x271
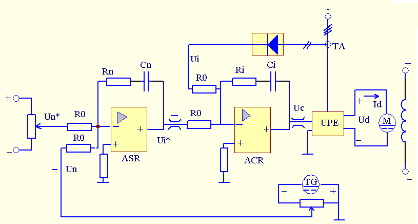
直流电机晶闸管双闭环调速系统设计.doc
图片尺寸3361x2014
直流电机调速器这样做行不行?
图片尺寸957x452
关于直流电机调速问题
图片尺寸711x413
免费文档 所有分类 工程科技 电子/电路 直流电机双闭环调速控制系统
图片尺寸985x466
简易pwm直流电机调速电路
图片尺寸932x608
我想用pwm控制直流电机,电路问题请指教
图片尺寸818x363