直线加速器原理图

直线加速器的原理简介
图片尺寸586x163
医用电子直线加速器的原理在两个极板间加上电压,就会在其间形成党
图片尺寸678x570
直线加速器 水冷系统 原理 保养 直线加速器原理 mv级电子线
图片尺寸1080x810
放射治疗设备之直线加速器
图片尺寸812x469
一种电子直线加速器及其使用方法-爱企查
图片尺寸1265x1021
电子直线加速器的工作原理ppt
图片尺寸1080x810
医用电子直线加速器原理ppt
图片尺寸1080x810
slac的直线加速器中电子枪的原理图
图片尺寸400x295
直线加速器系统讲义ppt
图片尺寸1080x810
一种医用直线加速器中电子枪发射束流的控制方法和系统
图片尺寸1720x1230
如图所示是一直线加速器原理的示意图,由
图片尺寸181x190
直线加速器及其稳定射线束流的方法与流程
图片尺寸1000x526
医用电子直线加速器原理ppt
图片尺寸1080x810
第一课,物理基本知识点:宇宙与粒子【视频与附件】 - 粒子加速器束流
图片尺寸550x206
医用电子直线加速器原理ppt
图片尺寸1080x810
cn211378343u_10mev电子直线加速器电子枪用排气装置有效
图片尺寸812x1000
新型医用电子直线加速器
图片尺寸671x424
图 动画显示直线加速器的操作,广泛用于物理研究和癌症治疗结论相对论
图片尺寸640x204
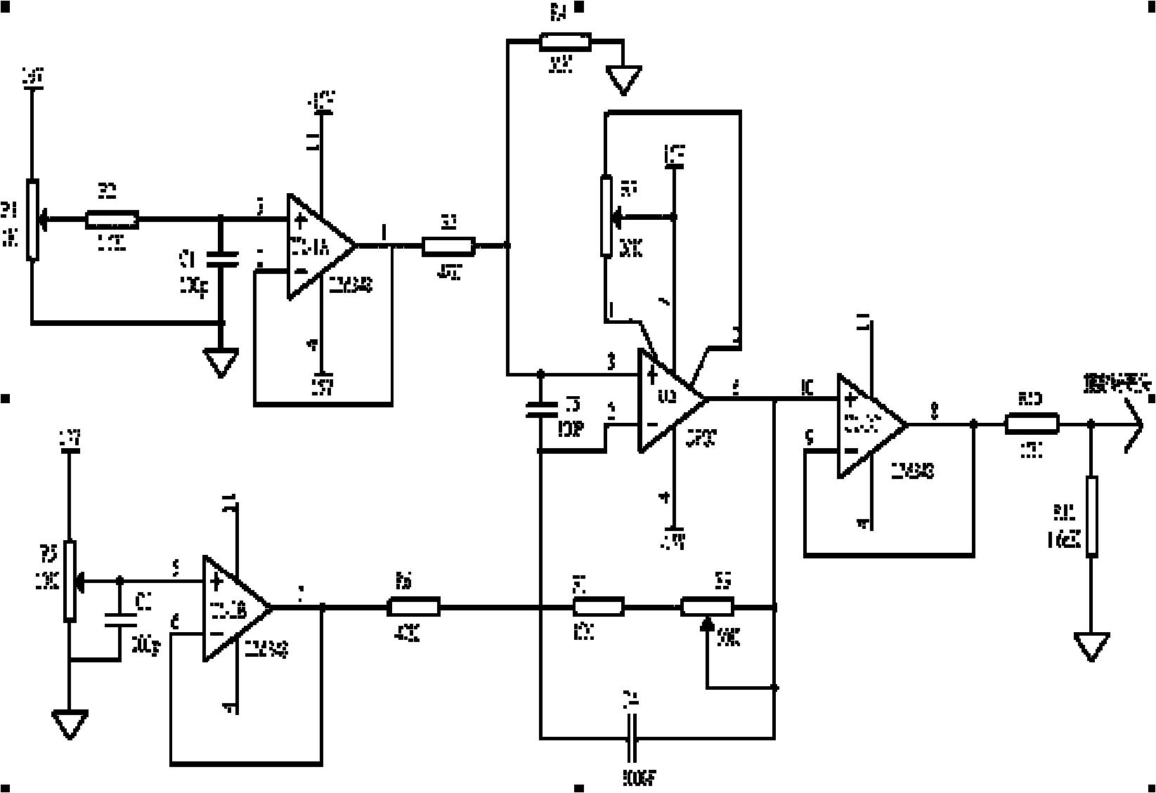
医用直线加速器治疗床数显高度尺驱动电路
图片尺寸1645x1129
直线加速器激光定位灯安装位置的确定
图片尺寸1007x723