真菌分类表图

肺部真菌感染如何用药一表帮你总结
图片尺寸1016x900
医药卫生 临床医学 肺真菌病诊断和治疗专家共识ppt 真菌分类 第3页
图片尺寸1080x810
海洋真菌的习性与分布
图片尺寸1280x696
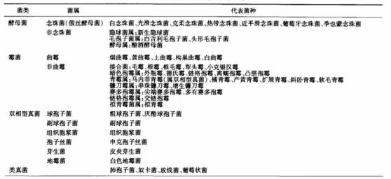
真菌分类 真菌 酵母菌 隐球菌 毛孢子菌 念珠菌 白念珠菌 热带念珠菌
图片尺寸1080x810
97第二节:侵袭性感染真菌97分类:●酵母型真菌:①念珠菌属(白念
图片尺寸1080x710
文档网 所有分类 高等教育 理学 植物病原真菌一般形态和接合菌亚门
图片尺寸1080x810
闻袜子得真菌性肺炎居住环境与肺病剪不断理还乱
图片尺寸558x256
肺部真菌感染如何用药一表帮你总结
图片尺寸640x567
真菌生物恭喜你发现了宝藏课件
图片尺寸1080x1439
无忧文档 所有分类 高等教育 理学 环境微生物学绪论环境微生物学绪论
图片尺寸1080x810
无忧文档 所有分类 人体正常菌群分布汇总表 第2页 (共2页,当前第2页)
图片尺寸1064x484
最新重要植物病原真菌分类检索表
图片尺寸920x1303
无忧文档 所有分类 高等教育 农学 真菌与原生动物的结构及功能特征-4
图片尺寸1080x810
文档下载 所有分类 > 临床常用抗真菌药物大起底条件致病性真菌:或称
图片尺寸636x616
请比较细菌和真菌两者的相同点和不同点并完成下表
图片尺寸550x311
真菌细菌病毒的区别是什么哪一类对人类威胁最大硬核文章
图片尺寸500x375
北医 夜大微生物检验课件 真菌分类 生物中的三大超界或域(domain)
图片尺寸1080x810
细菌真菌病毒
图片尺寸1080x807
免费文档 所有分类 初中教育 政史地 食用真菌ppt 复习 巩固 酵母菌
图片尺寸1080x810
四,可用于保健食品的真菌菌种名单
图片尺寸730x425