知网查重报告单

知网论文查重报告单 来源:四川某高校研究生查重报告截图论文重复率
图片尺寸1000x912
知网查重报告怎么看?_检测_系统_内容
图片尺寸743x619
知网查重显示,董岚博士论文总文字复制比达44.7%
图片尺寸550x707
从查重报告上可以看到,翟天临2017年写的"论文",与百度文库中白孝文的
图片尺寸887x1920
freecheck免费查重里的源文鉴和知网结果一样吗
图片尺寸640x411
毕业生论文查重成生意一次1380元有卖家接单接到手软
图片尺寸600x972
查重_发展_论文
图片尺寸1080x999
freecheck免费查重里的源文鉴和知网结果一样吗
图片尺寸640x448
研究过查重这门生意后他起诉了知网
图片尺寸462x1000
而其中一篇《谈电视剧中"白孝文"的表演创作》查重检测报告显示相似度
图片尺寸607x577
图源:官网以一份正规知网查重后的论文为例,一般会提供这样的两个文件
图片尺寸720x579
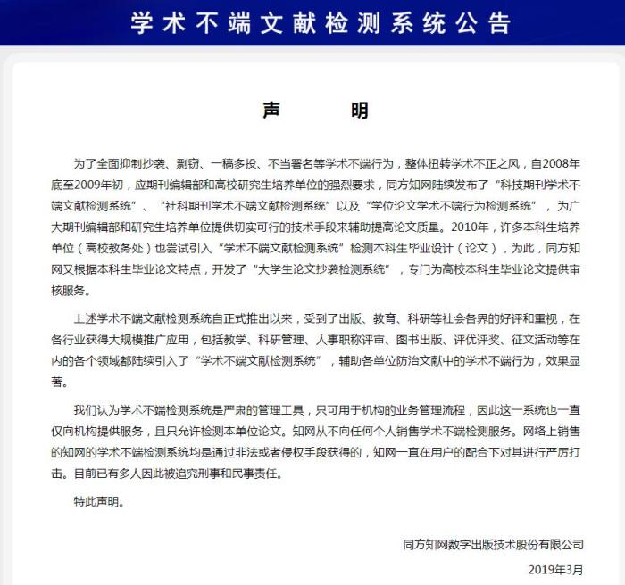
知网向个人提供查重服务研究生学位论文3次免费
图片尺寸550x677
回答网友提问时,不知 a target="_blank" href="/item/知网/7109947"
图片尺寸714x643
独家爆料同一年的毕业论文高度重复师生关系下究竟是谁抄了谁
图片尺寸1080x1840
知网查重报告最后希望同为函授的同学们避开这个坑, 少花冤枉钱.
图片尺寸678x373
checkcms一站式解决你的毕业论文问题_写作_查重_系统
图片尺寸869x685
湖南益阳市委副书记硕博论文被指抄袭涉一稿多投
图片尺寸1126x1537
起诉知网的高校教师知网应向个人开放查重
图片尺寸700x656
论文查重乱象附赠降重指南还有老师替你修改
图片尺寸800x1544
你在淘宝查重的论文,都被店家卖去国外发表了!
图片尺寸640x416