知识考点

小学16年级数学所有知识点考点思维导图引爆思维画出高分
图片尺寸2000x1486
全部初中数学知识点总结
图片尺寸920x1302
高中数学知识点归纳思维导图版更清晰
图片尺寸640x910
初中数学具体知识点框架图
图片尺寸770x1089
五年级下册语文知识点汇总97.
图片尺寸1123x1568
初中数学知识点总结
图片尺寸920x1303
小学数学五年级数学下册知识点汇总 北师大版数学#五年级 #寒 - 抖音
图片尺寸1358x1920
人教版道德和法治七年级下册整册知识点
图片尺寸920x1302
清单公式定律知识考点总结全解初一初二初三中考总复习pass绿卡图书
图片尺寸800x800
半导体物理知识点梳理word版
图片尺寸920x1302
二次函数知识点总结1
图片尺寸920x1302
期中考试湘教版初一七年级下数学期中复习知识点总结
图片尺寸1920x2715
初中数学几何证明知识点
图片尺寸1080x1370
高中数学必修二知识点
图片尺寸1587x2245
数学教案2017四年级数学下册第三单元知识点总结
图片尺寸800x1132
速记高中生物知识点归纳转给家里孩子
图片尺寸720x1090
中外历史纲要上第二单元知识点
图片尺寸920x1302
高中数学必修二知识点
图片尺寸1587x2245
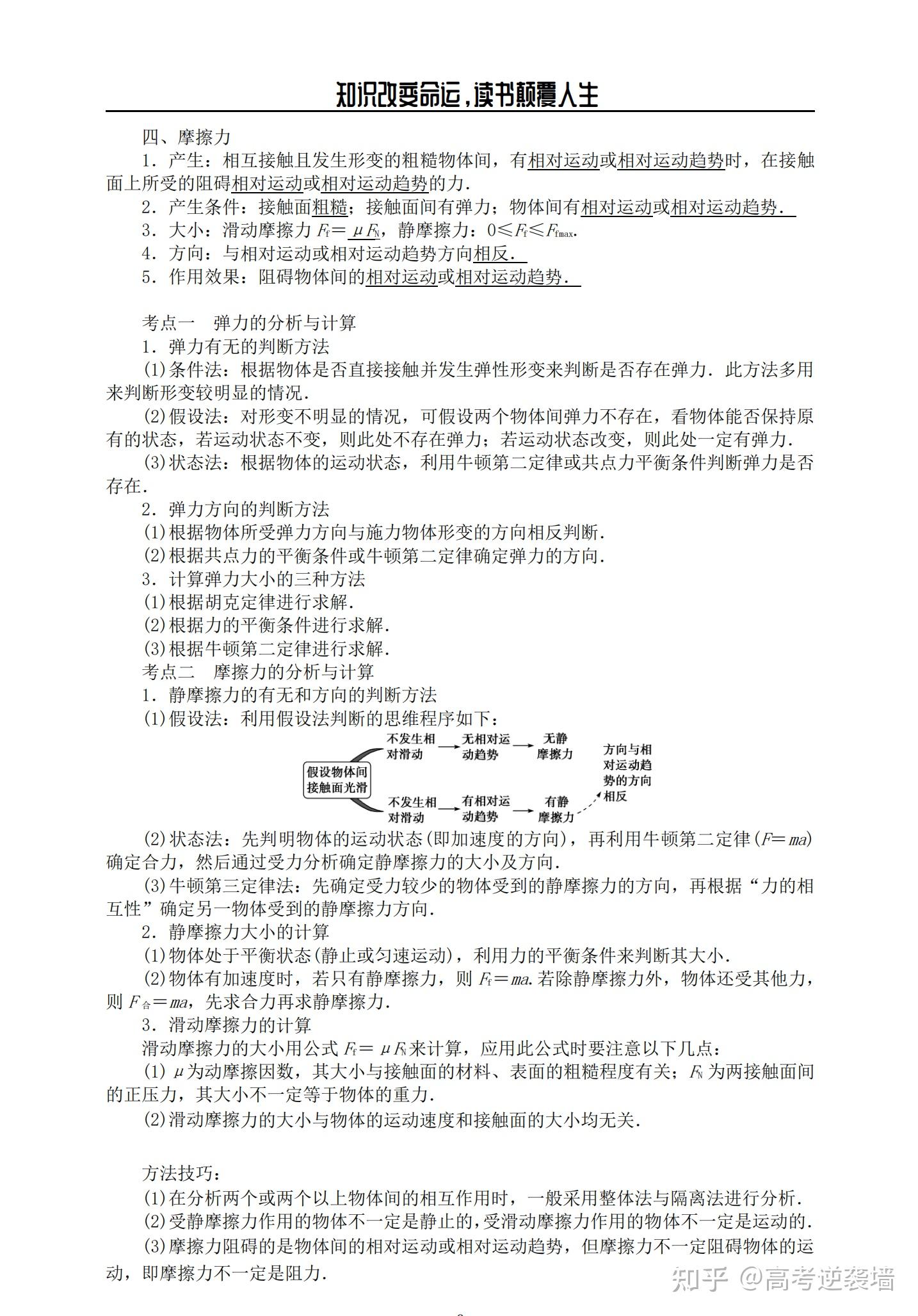
90页高中物理基础知识清单各章节考点细节整理
图片尺寸1434x2055
初级经济师基础知识考点整理
图片尺寸629x876