石家庄小学片区划分图

2019年中策划政策篇石家庄全面放开落户棚改项目再出新规
图片尺寸1080x1158
2018年石家庄中小学招生学区划片范围
图片尺寸640x597
石家庄新华区学区房攻略最强高中最强小学最鸡肋学区房
图片尺寸3134x2550
石家庄各区热门公立小学及最新划片范围汇总
图片尺寸1080x1440
石家庄新华和长安的学区划片 石家庄排名前十所小学 1,石家庄市西苑
图片尺寸1836x1280
2018年石家庄中小学招生学区划片范围
图片尺寸603x661
最近别买石家庄学区房 - 知乎
图片尺寸1080x818
2018年石家庄中小学招生学区划片范围
图片尺寸635x659
2021石家庄藁城区小学招生地图及划片范围
图片尺寸1200x742
石家庄重点学区房划片明细汇总!
图片尺寸554x490
石家庄学区划分
图片尺寸1080x1424
石家庄市内4区双学区房大汇总有你家片区的吗值得收藏
图片尺寸1080x774
石家庄学区房划分图-学区房是如何划分的? - 学区房 - 鹰羽网
图片尺寸1000x562
2015年开发区招生地图出炉 14新盘小学范围划定_房产资讯-石家庄房
图片尺寸600x480
石家庄重点学区房划片明细汇总!
图片尺寸554x492
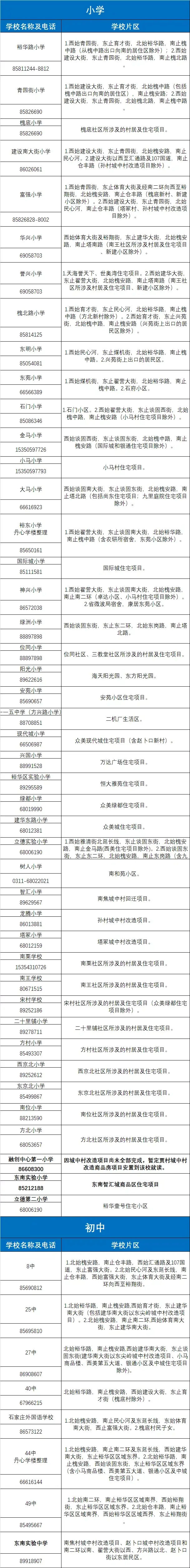
石家庄2021划片地图详解 | 约50所学校划片改动,共234所小学,51所初中
图片尺寸609x5017
石家庄学区房调研(新华区)!他们为何甘愿买"老破小"?
图片尺寸558x578
裕东小学片区范围图
图片尺寸554x449
独家:教育地产pk学位房 石家庄两类"学字"房优劣大比拼
图片尺寸900x600
石家庄新学区划分 9盘分到名校
图片尺寸530x372