石旗杆座规格

学校汉白玉升旗座销售厂家u 单位石制旗座图 石料加工旗杆座报价
图片尺寸800x800
供应12米 18米 户外旗杆 广场政府企业旗杆 学校旗杆
图片尺寸1357x1920
旗杆参数2019-01_03 (2).jpg
图片尺寸640x354
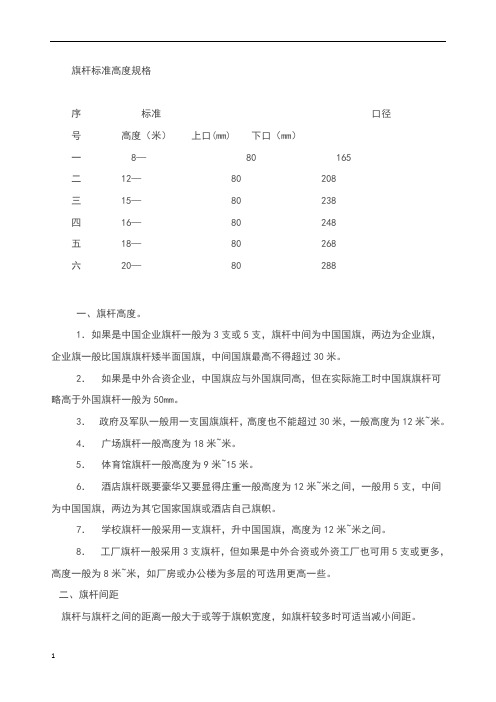
旗杆标准高度规格 序标准口径 号高度(米)上口(mm)下口(mm) 一8
图片尺寸496x702
不锈钢旗杆带台阶-顺升不锈钢厂家直销-丰台不锈钢旗杆
图片尺寸503x178
石旗杆,旗杆石,功名旗杆夹
图片尺寸500x750
汉白玉升旗台公园庭院河道旗杆台防护石栏杆学校企业大理石栏板
图片尺寸800x800
清代青白石旗杆座纵横43厘米 高35厘米#器物之美 #精 - 抖音
图片尺寸1328x1080
学校汉白玉升旗座销售厂家 单位石制旗座图 p石料加工旗杆座报价
图片尺寸800x800
下邳旗杆石底座
图片尺寸1440x2158
旗杆石
图片尺寸2048x3641
适用于牧马人jl飓石旗杆架旗杆座牧马人jl旗杆支架工兵铲电台天线
图片尺寸800x800
学校汉白玉升旗座销售厂r家 单位石制旗座图 石料加工旗杆座报价
图片尺寸800x800
收藏佳品高古石雕别墅古玩柱顶石花架汉白玉柱墩石桌石凳旗杆座
图片尺寸750x562
大理石花岗岩旗杆台栏杆栏板草白玉石护栏扶手 河道大理石栏杆
图片尺寸800x800
被人遗忘的状元旗杆石
图片尺寸801x1067
你见过石旗杆与旗杆石吗?古建筑与古代科举文化
图片尺寸640x853
珍坂石旗杆
图片尺寸675x1200
石栏杆石雕阳台大理石栏板旗杆护栏汉白玉石刻石质围栏现货雕塑
图片尺寸960x960
旗杆石
图片尺寸324x432