矿物质营养

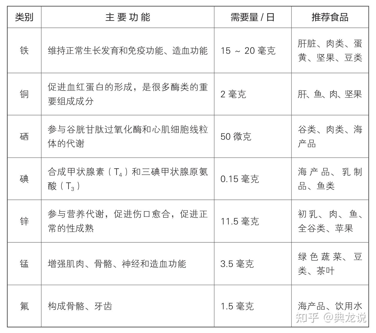
015100七大营养素之矿物质含量虽小但是作用很大
图片尺寸1429x1002
孕期营养素怎么补71一图看懂怀孕所需关键矿物质!
图片尺寸961x1280
多种维生素矿物质口服液少年成人甜橙味营养品支装 一盒
图片尺寸800x800
澳洲女士复合维生素65岁以上综合矿物质营养60片 60片
图片尺寸800x800
营养学入门07矿物质
图片尺寸720x537
营养篇人体必需矿物质锌
图片尺寸1080x1439
015100七大营养素之矿物质含量虽小但是作用很大
图片尺寸1437x1273
营养学基础矿物质ppt课件.ppt
图片尺寸1152x864
德国doppelherz双心维生素矿物质营养片40片
图片尺寸1100x1390
食芳溢美国安利纽崔莱(amway)倍力健多种维生素矿物质营养片186片 62
图片尺寸800x800
金奥力多种维生素矿物质片1000mg*60片补充多种维生素矿物质营养补充
图片尺寸800x800
三,好用的矿物质营养补剂有哪些?
图片尺寸770x606
矿物质
图片尺寸1281x623
【营养师团】维生素矿物质速查手册| 你想知道的,都在这里!
图片尺寸640x480
17种营养保健品 120粒/共2盒 补充17种维生素矿物质
图片尺寸800x800
【小杨哥专属】汤臣倍健多维女士男士维生素矿物质营养片30粒/瓶
图片尺寸1024x1024
简单又实用的营养搭配|膳食|食谱|营养素|蛋白质|矿物质_网易订阅
图片尺寸590x690
21金维他通用款 多种复合维生素矿物质80片 外卖熬夜族常备营养片
图片尺寸800x800
03岁宝宝必需的营养是什么维生素矿物质缺乏会带来哪些问题
图片尺寸660x617
银善存复合维生素多种维生素矿物质片50岁以上中老年男女营养补充
图片尺寸800x800