碳交易平台

解读碳达峰碳中和碳汇碳配额碳交易名词概念
图片尺寸1382x697
全国碳市场上线交易,为啥碳也能交易了?
图片尺寸640x398
世界地球日:全国9家碳交易平台共同启动"碳普惠共同机制"
图片尺寸870x492
重磅发布国网英大碳交易平台上线
图片尺寸990x573
一文了解电力和碳交易的关系
图片尺寸600x367
二,碳交易
图片尺寸865x529
重磅发布国网英大碳交易平台上线
图片尺寸981x894
一座城的世界眼光:"碳"寻绿色发展云窗_平台_重庆_企业
图片尺寸1678x936
碳交易平台上线
图片尺寸1280x500
碳交易专题报告全国碳市场上线倒计时详解国内外碳交易机制
图片尺寸2362x1500
新加坡成立全球碳交易平台climateimpactx
图片尺寸639x321
碳交易勾勒发展路线图?发电行业成"吃螃蟹的人"
图片尺寸500x276
园区碳交易账户池的产品设计和商业模式 - 知乎
图片尺寸2070x906
全国碳交易市场将于12月19日启动百亿碳资产管理市场将启
图片尺寸700x404
碳交易市场启动在即 银行业积极探路碳金融
图片尺寸700x393
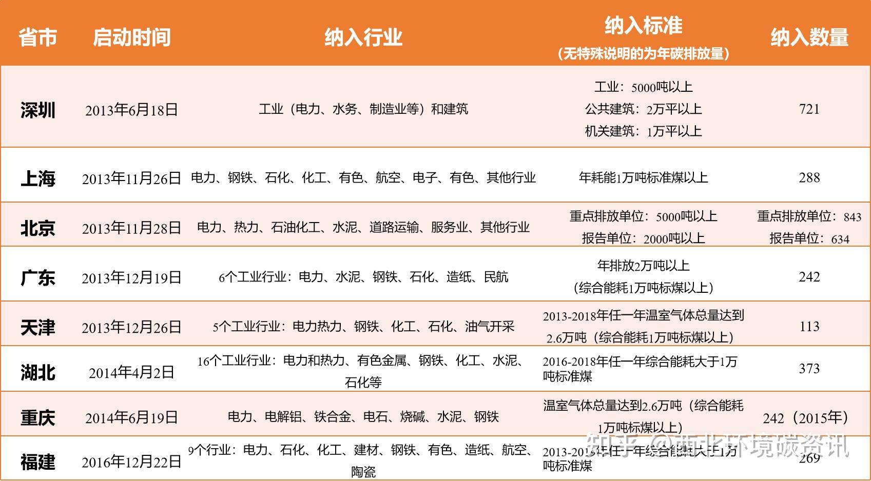
中国有哪几个碳交易平台平台地址是什么个人参与碳交易的具体流程是
图片尺寸1697x938
可信区块链碳排放权管控及交易支撑平台发布会在京召开
图片尺寸1366x625
一图读懂全国碳排放权交易市场
图片尺寸670x6551
全国碳市场上线交易今日启动
图片尺寸516x800
碳权益交易解决方案
图片尺寸895x469