社区获得性肺炎

一图读懂儿童社区获得性肺炎的处理流程和常见问题
图片尺寸949x865
临床病例分析:肺炎-社区获得性肺炎_第3页
图片尺寸920x690
重症社区获得性肺炎不容忽视的鉴别诊断
图片尺寸950x398
社区获得性肺炎.ppt
图片尺寸920x690
社区获得性肺炎和医院感染性肺炎如何经验性使用抗生素?
图片尺寸632x442
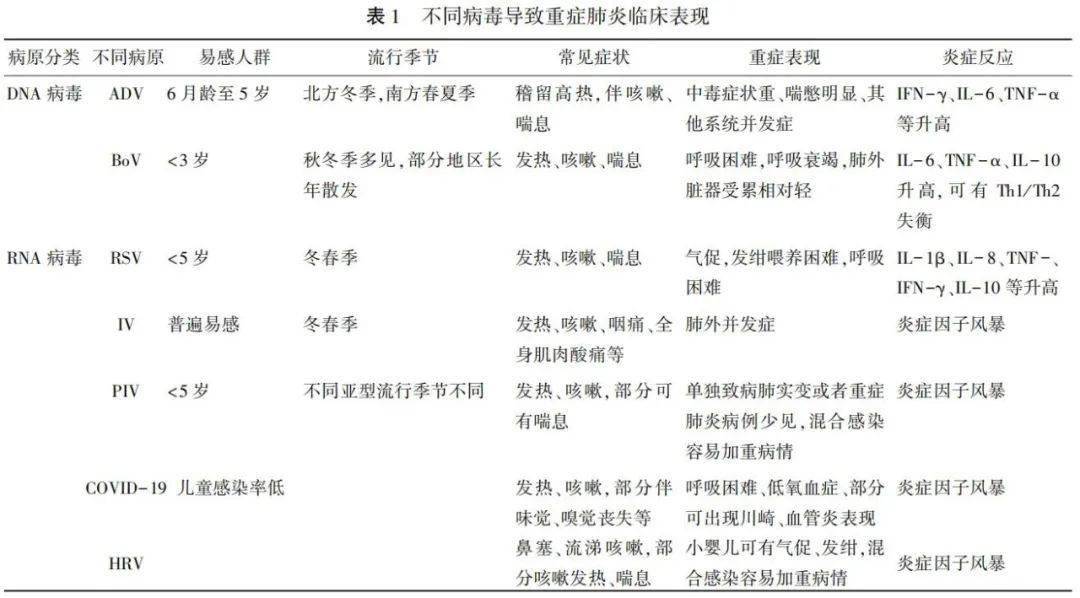
专题笔谈│不同病原感染所致的重症社区获得性肺炎的临床表现
图片尺寸1080x598
社区获得性肺炎(cap)严重度评价及抗生素的使用ppt
图片尺寸1080x810
科普什么是社区获得性肺炎
图片尺寸650x650
儿童社区获得性肺炎管理指南ppt
图片尺寸1080x810
社区获得性肺炎是什么只有在社区里才会得吗
图片尺寸713x244
中国老年社区获得性肺炎急诊诊疗专家共识推荐意见_患者_治疗_功能
图片尺寸690x500
社区获得性肺炎
图片尺寸640x322
患者教育:成人社区获得性肺炎(基础篇)_肺炎_症状表现_检查_治疗方式
图片尺寸657x464
中国社区获得性肺炎的发病率和疾病负担
图片尺寸960x540
社区获得性肺炎hppt
图片尺寸920x690
社区获得性肺炎ppt87817
图片尺寸920x690
肺炎支原体,新冠,流感叠加感染?
图片尺寸640x436
社区获得性肺炎是呼吸道感染疾病
图片尺寸374x665
呼吸系统疾病1:社区获得性肺炎
图片尺寸1080x592
成人社区获得性肺炎指南ppt培训课件ppt
图片尺寸920x690