祖母效应

云阳学校一(1)班的读书沙龙之《让孩子做他不喜欢
图片尺寸1200x1600
可以遵循普雷马克原理(祖母效应)即用高频的活动作为低频活动的强化物
图片尺寸629x383
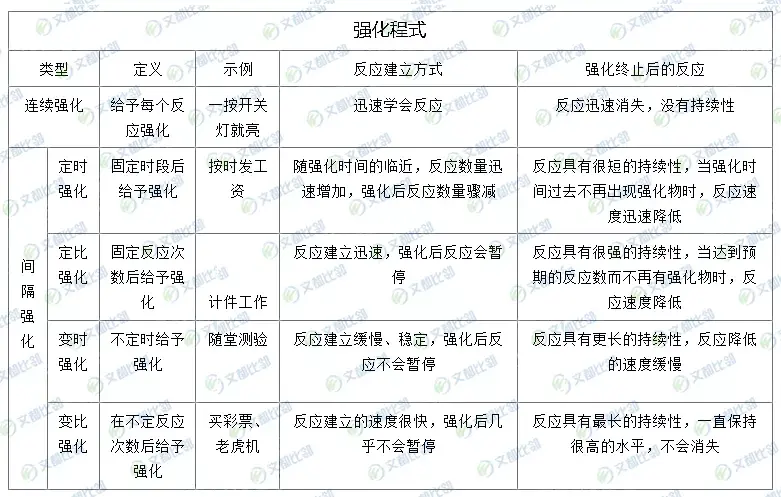
⑥强化程式:⑤普雷马克原理:又称"祖母效应",即用高频的活动作为低频
图片尺寸781x497
的相关性真的蛮低"晚育"模式与"祖母效应"除了能活到与人类相近的年龄
图片尺寸720x539
被称亚洲第一美男林青霞为他着迷72岁与狗相依为命
图片尺寸610x451
收物探秘墙面的魔法效应25款壁纸全分析
图片尺寸744x1085
外祖母悖论
图片尺寸300x176
洪金宝我不在乎钱如果以我当年的财力现在堪比半个李嘉诚
图片尺寸576x493
孩子贪玩别着急,"普雷马克原理"教你纠正孩子贪玩心理
图片尺寸584x423
利用相对论效应,提高速度可以前往未来,那如何才能回到过去呢?
图片尺寸1000x755
熵,祖母悖论,《信条》如何逆转时空?
图片尺寸550x379
德国麻了
图片尺寸500x787
年轻女子在家看书商务男士看书小男子在大书和课本中看书, 规模效应
图片尺寸450x300
day448祖母的影响有益于孙辈
图片尺寸590x394
外祖母悖论
图片尺寸300x203
甲搓舞非遗展示划祖母舟比赛当前,盐源县正致力于以全域旅游为目标,用
图片尺寸6720x4480
曼德拉效应是外星人集体篡改人类记忆还是平行宇宙干扰
图片尺寸800x410
那么我就能前往到外祖母的时间段,假设我将她杀死,那么根据蝴蝶效应的
图片尺寸600x400
如果没有"祖母"的保护,他是无法在汴京担任官职的.
图片尺寸640x507
打骂都是下下策,上策其实就4个字_活动_祖母_效应
图片尺寸576x288