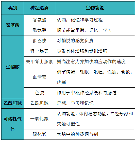
神经递质的种类

中枢神经系统神经递质分布及生理功能
图片尺寸1080x810
产品升级 | 肠-脑轴信使之神经递质
图片尺寸552x571
34神经递质和受体
图片尺寸717x544
黑龙江中医大四院专家王德生谈大脑通讯兵神经递质异常与重症康复
图片尺寸980x493
读书笔记谁在控制你揭秘神经递质
图片尺寸780x607
常见脑病神经递质特点
图片尺寸642x811
经典神经递质ppt课件
图片尺寸800x600
科普时间揭秘神经递质孩子发育问题可能是它在作怪
图片尺寸844x546
神经递质
图片尺寸785x404
第一节神经元活动的一般规律
图片尺寸400x566
激素,酶,神经递质,抗体区别
图片尺寸613x805
去甲肾上腺素能神经节后神经末梢分支及膨体结构传出神经递质ach与na
图片尺寸400x276
递质的介绍
图片尺寸690x513
关于"激素"和"神经递质",我们聊些基础的
图片尺寸707x772
经典神经递质
图片尺寸920x690
脑神经递质检测图
图片尺寸382x247
影响抑郁症的3大脑神经递质总结
图片尺寸640x419
目前已知的神经递质种类很多,主要有乙酰胆碱,多巴胺,去甲肾上腺素
图片尺寸959x547
神经递质的介绍
图片尺寸451x448
神经递质
图片尺寸400x566