科三全过程

实拍科目三考试现场,54号考生创造史上最牛"翻车"现场_网易视频
图片尺寸668x375
乐山驾考场地,路线,流程,交通方式,你想知道的这里都有!
图片尺寸551x874
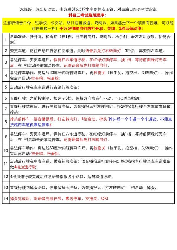
科目三考试内容的流程介绍
图片尺寸600x400
科目三靠边停车手刹和空挡那个先操作
图片尺寸640x852
科目三考试注意事项
图片尺寸960x1280
自动挡c2科目三考试全过程
图片尺寸2160x1490
科目三考试全过程浏览
图片尺寸641x392
(详细就看图吧)好多朋友挂在科三其实不是输在不会
图片尺寸640x825
驾考石家庄科目三封龙山陪练模拟强化培训详解之科三谨
图片尺寸720x1280
昌乐科目三考试技巧教学全过程-汽车视频-搜狐视频
图片尺寸1280x720
科目三考试全过程浏览
图片尺寸641x430
科三考试中的重点难点,记住这8点考试不丢分!
图片尺寸600x369
自动挡c2科目三考试全过程_搜狐汽车_搜狐网
图片尺寸2340x940
义乌科目三路考的小伙伴,福利来了
图片尺寸600x848
科目三考试全过程下江门新峰考场①号道科目三江门新峰考场驾考科三
图片尺寸720x1280
科目三考试到达终点,学员下车被告知挂科,隐藏项目害人不浅
图片尺寸395x249
科目三考试,挂科的考生都在哪里丢分了?
图片尺寸640x358
在确认周围交通安全后,开启左转向灯,并把变速杆置于1挡.
图片尺寸1080x809
超全!科三扣分标准(建议收藏)
图片尺寸899x1533
牢记以下3大绝招,驾考轻松通过!
图片尺寸640x427