科创板上市条件

科创板上市条件第3版2021年4月更新
图片尺寸1228x1228
北交所科创板创业板香港上市条件梳理
图片尺寸640x2186
普通企业科创板上市标准
图片尺寸889x425
完整版主板创业板中小板科创板上市条件比较
图片尺寸920x750
科创板上市条件.jpg
图片尺寸591x467
技术与探讨主板创业板科创板精选层上市条件全整理
图片尺寸1080x1462
科创板上市条件.jpg
图片尺寸607x357
科创板上市标准条件
图片尺寸1604x1225
科创板及创业板注册制改革后上市条件
图片尺寸1684x832
科创板与创业板首发上市条件对照表
图片尺寸698x5726
主板创业板中小板科创板上市条件比较
图片尺寸920x651
技术与探讨主板创业板科创板精选层上市条件全整理
图片尺寸1080x1065
科创板上市条件
图片尺寸2048x1536
科创板上市的条件是什么
图片尺寸693x973
(二)特别规定了红筹企业的科创板上市条件
图片尺寸1271x619
上海证券交易所科创板上市条件
图片尺寸725x382
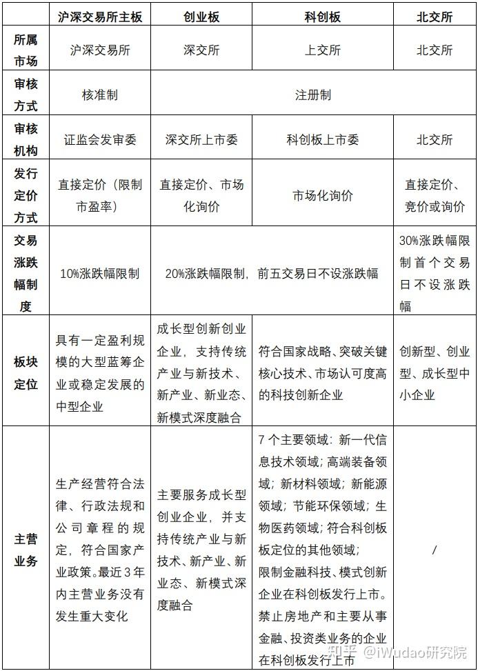
主板创业板科创板北交所ipo条件对比
图片尺寸512x570
【技术与探讨】主板,创业板,科创板,精选层上市条件全整理!
图片尺寸2446x1082
新股有不同的上市和板块,主要分为主板,科创板,创业板等.
图片尺寸543x263
企业创业板上市条件(科创板上市条件流程)
图片尺寸1653x2338