科技档案档号

科技档案分类目录
图片尺寸1147x558
科技档案案卷目录
图片尺寸1085x602
科技档案案卷目录(完成)
图片尺寸717x1038
电子科技大学科研档案归档明细表.doc
图片尺寸794x1123
科技档案卷内目录
图片尺寸726x1058
科技档号章红橡胶档案档号章档序号印章@标准尺寸50毫米x20mm
图片尺寸1200x1200
(档案局)科技档案案卷目录---上海市
图片尺寸1114x743
档案部门科学技术档案总目录 单位名称: 总登 记序 号 归档日期 档号
图片尺寸1147x692
公司档案分类编号表
图片尺寸920x1303
科技档案案卷编目
图片尺寸683x922
档号编制应遵循唯一性,合理性,稳 定性,扩充性,简单性原则.
图片尺寸521x802
文书归档章科技归档支持定制 - 抖音
图片尺寸800x800
科技档案归档章样式
图片尺寸715x263
津冀输油处是如何为检维修项目编制档号的?_档案
图片尺寸706x398
酒店管理档案 集团系统档案分类及档号编制——集团连锁酒店管理公司
图片尺寸1181x616
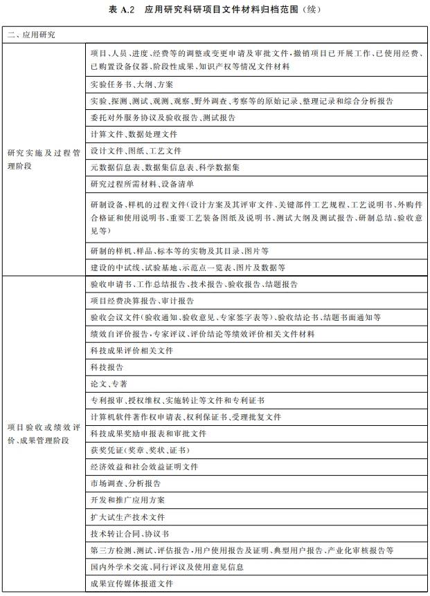
科研项目文件材料归档范围!
图片尺寸621x862
科技档案归档章样式
图片尺寸920x1303
科技档案档号的编制
图片尺寸412x187
科技档案相关表式
图片尺寸920x1301
档号的编制-档案管理培训信息网-档案专业人员继续教育培训平台,发展
图片尺寸7051x3030