积分落户北京

北京积分落户冷知识,竟能决定成败!|学历|买房|社保|自住房_网易订阅
图片尺寸640x856
2024年北京积分落户公示拟取得落户资格人员6002人对应最低分值为114.
图片尺寸1080x811
北京积分落户的分值是怎么计算的?_工作
图片尺寸1364x1980
代表建议|陆铭:有人在城市居住20年不能落户,没必要用学历拦人
图片尺寸1200x800
2023年北京积分落户最低分109.92.要点: 1,共60 - 抖音
图片尺寸950x824
北京积分落户申报结束 申报人数逾10万-北京搜狐焦点
图片尺寸740x5002
2023年度北京积分落户公示数据解读 - 知乎
图片尺寸664x572
北京积分落户申报条件
图片尺寸1080x1920
2024年北京积分落户攻略,错过了就没机会了!|纳税|义务人|一次性奖金_
图片尺寸660x494
6002人拟落户北京!这次有你吗?积分"分数线"是多少?_资格_相关_公示
图片尺寸1080x606
北京积分落户网_积分落户
图片尺寸359x269
北京积分落户如果缺十几分二十几分都怎么办?
图片尺寸1280x720
2024年北京积分落户——他们都是这样拿到户口的 - 知乎
图片尺寸618x448
揭秘!北京2024年积分落户的不易之处及七大秘籍|户口|加分|购房|最新
图片尺寸660x399
北京积分落户2024年主要在哪些方面内卷
图片尺寸640x450
一张图看懂北京积分落户政策-搜狐
图片尺寸1000x960
北京积分落户网_积分落户
图片尺寸359x269
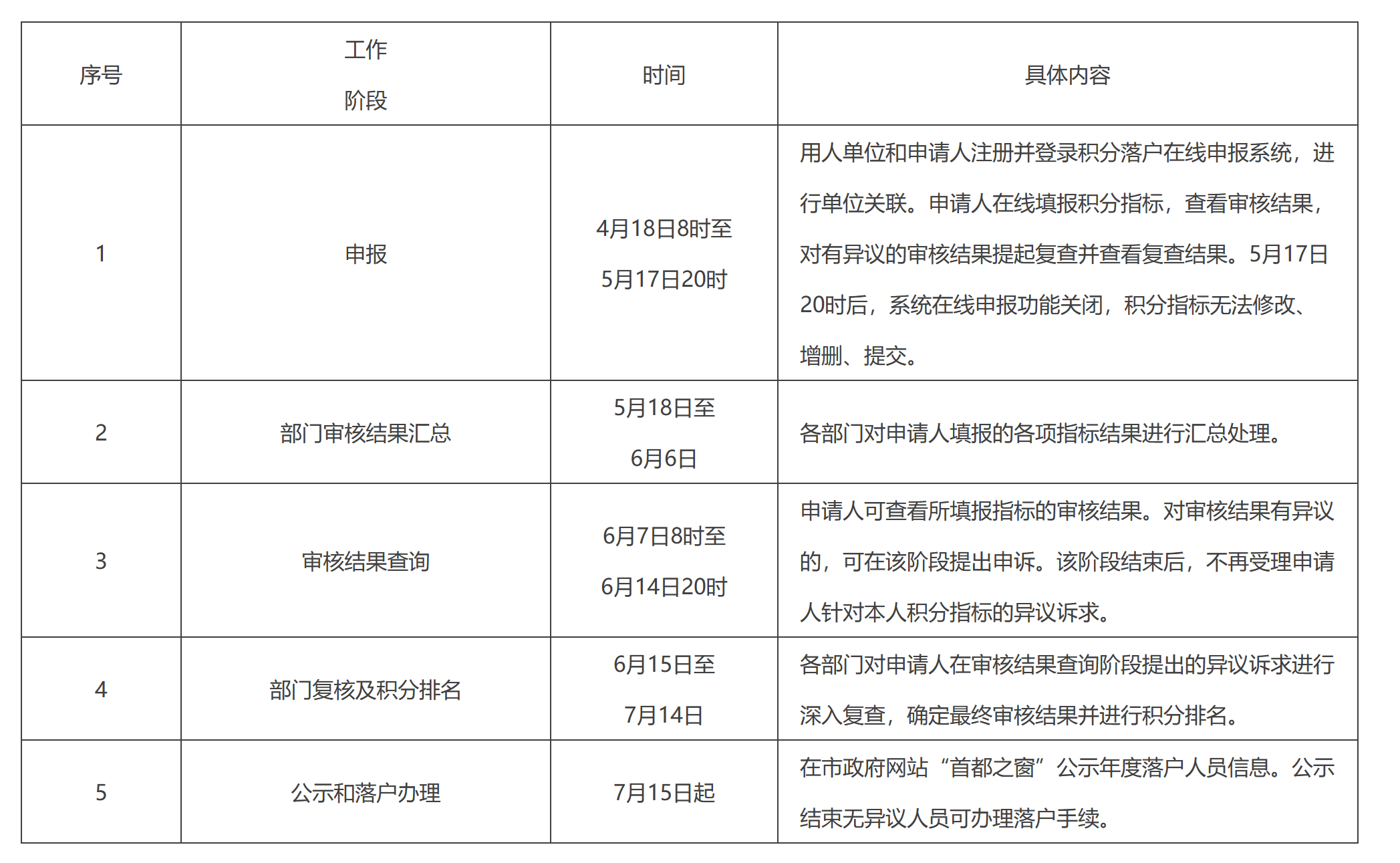
北京市人力资源和社会保障局关于开展2024年北京市积分落户申报工作的
图片尺寸2095x1291
北京积分落户攻略:如何快速落户北京?
图片尺寸501x352
看了北京今年积分落户的名单,普通人死心了|学历|研究生_网易订阅
图片尺寸640x492