程序模块图

功能模块图
图片尺寸1004x670
本程序以读者和管理2个对象为基本框架,设计了4个模块
图片尺寸690x875
图3-1 qq聊天小程序功能模块图
图片尺寸917x674
图4-10 按键子程序流程图
图片尺寸524x733
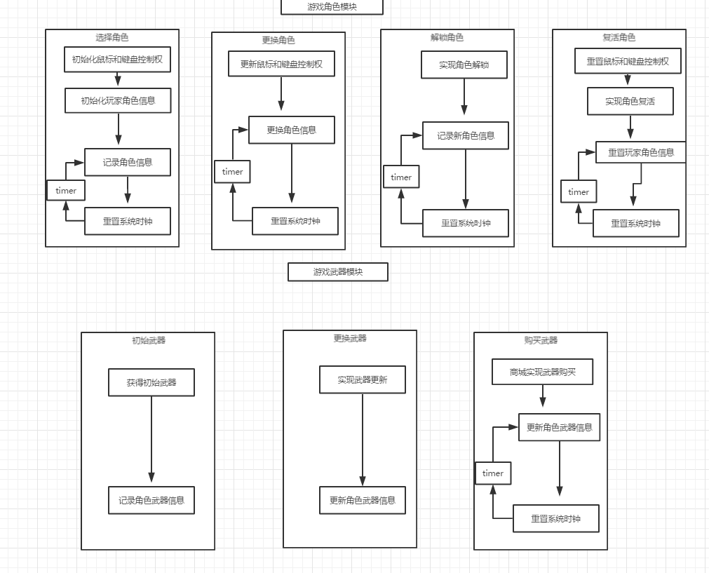
各个模块的程序逻辑图如下二图所示
图片尺寸1011x817
功能模块图
图片尺寸1141x505
程序模块架构图_程序模块图_wangtingguang的博客-csdn博客
图片尺寸589x503
接收短信息程序流程图
图片尺寸400x524
图6 主程序模块
图片尺寸495x767
一, 模块化(module)程序设计理念
图片尺寸845x530
模块划分
图片尺寸1254x582
结构化程序设计详解
图片尺寸684x402
3.1 主程序3.3.2 商品管理模块流程图3.3.3 收银台模块流程图3.3.
图片尺寸1283x903
六大主要功能做成六大程序模块供主程序调用,在模块程序内部集成了
图片尺寸367x362
一种模块化程序结构
图片尺寸1377x521
传输及可开发性的需求推出的基于gsm 900移动通信网络系统的oem 模块
图片尺寸500x569
软件-程序-模块图
图片尺寸695x362
计算机程序设计c 5:问题的模块化求解
图片尺寸884x806
基于gsm短信模块的定位跟踪系统设计方案
图片尺寸365x488
第4章模块化程序设计ppt
图片尺寸1080x810