程控电源设计

一种简易降压型程控电源电路
图片尺寸1788x1071
跪求毕业论文《程控直流稳压电源设计与实现》的整体电路图,要下面
图片尺寸872x543
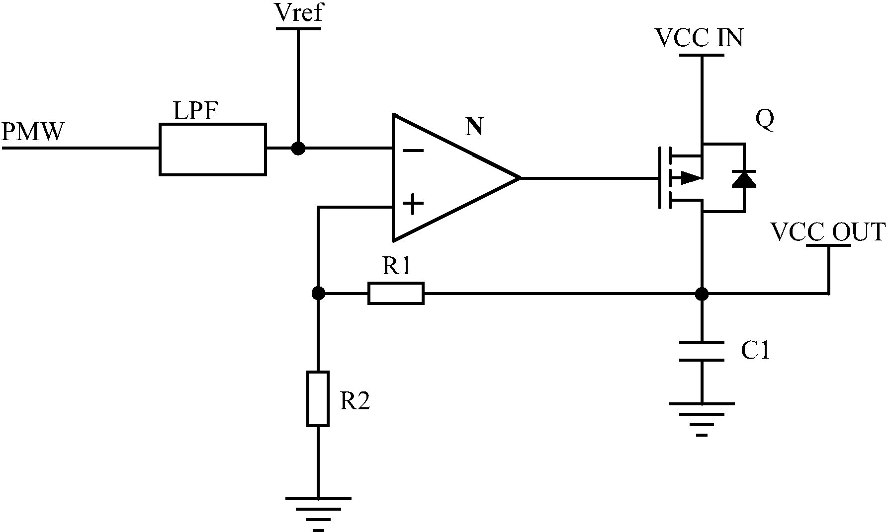
一种程控直流电源控制电路的制作方法
图片尺寸1000x507
程控直流稳压电源设计
图片尺寸820x559
一种程控直流电源控制电路的制作方法
图片尺寸1000x584
一种程控电源电路系统的制作方法
图片尺寸1000x676
程控电源设计
图片尺寸1235x696
程控电源设计的创新经验
图片尺寸1235x696
基于单片机控制的程控稳压直流电源的设计.doc 17页
图片尺寸792x1120
基于单片机控制的程控开关电源
图片尺寸1799x900
所有分类 高等教育 工学 一种单片机程控式软开关电源 2 硬件设计 2
图片尺寸3510x3219
基于at89s52程控开关稳压电源设计
图片尺寸1034x596
程控电源设计|工业/产品|其他工业/产品|白狐设计 - 原创作品 - 站酷
图片尺寸785x785
程控电源介绍 - 电源设计应用 - 电子发烧友网
图片尺寸600x402
基于uc3843升压式程控开关稳压电源的设计
图片尺寸1063x648
设计竞赛程控恒流恒压电源
图片尺寸553x415
电赛 (1)dc-dc程控直流稳压电源设计 一, 任务 设计并制作一个程控dc
图片尺寸557x346
复件程控直流稳压电源设计报告
图片尺寸920x1302
程控电源设计的创新经验
图片尺寸1280x720
一种程控直流电源模块的制作方法
图片尺寸1000x604