空气能接线图机组

学校空气能热水器工厂空气能热泵热水机组酒店空气源机组一体机
图片尺寸790x900
空气能热水器x5e的日常维修保养
图片尺寸750x658
当水温低于设定值时,发送信号给空气能热泵机组,机组给水泵通电工作
图片尺寸707x558
欧麦朗专业生产太阳能,空气能热泵机组设备,产品通过iso3c能效等
图片尺寸730x465
家庭用空气能采暖多少钱一套空气能厂家价格家用空气能热水器
图片尺寸750x354
美的空气能kfxrs-38ii中央热水机组安装使用说明书
图片尺寸395x432
循环式空气能热泵机组链接示意图,简单明了怎么安装
图片尺寸600x400
隆百特家用空气能热水器商用空气源热水工程煤改电热泵地取暖设备
图片尺寸750x500
生能热泵机组电气工程接线图
图片尺寸349x283
华天成空气能天能款常温三联供5p热泵机组
图片尺寸1024x553
该系统利用一台空气源热泵主机,实现夏季供冷,冬季供暖的双重功能!
图片尺寸660x1567
空气源热泵热水机组应用手册
图片尺寸573x403
空气能9300w泵接线图
图片尺寸631x461
空气能知多少,商用回水控制系统
图片尺寸740x603
空气能热水器正确的安装方法,安装对比图文说明
图片尺寸700x434
怎样安装空气能热水器
图片尺寸640x632
空调卧式暗装风机盘管fpwa煤改电改气空气能冷暖两水空调 fp-204wa
图片尺寸750x853
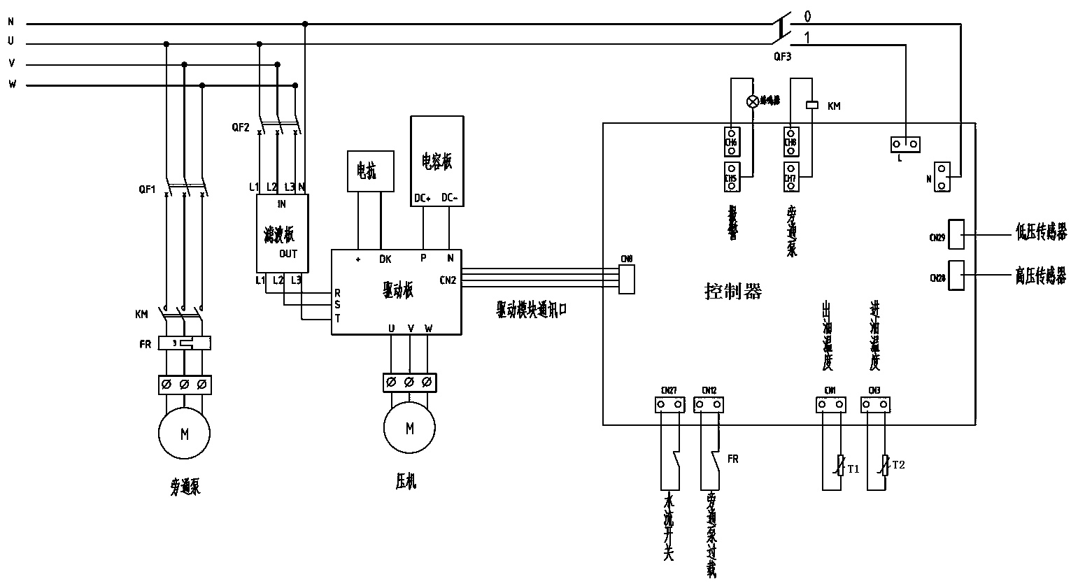
油田直热式直流变频空气源热泵机组控制系统及其实现方法-爱企查
图片尺寸1541x838
空气能如何安装及安装示意图_热水机组
图片尺寸921x553
商用空气能热泵热水器 商用热泵 酒店宾馆理发店热水工程安装
图片尺寸1920x1772