突破血脑屏障

神经递质为脂质纳米颗粒"引路" 有效突破血脑屏障
图片尺寸1559x655
突破血脑屏障denali大分子递送技术有望挺进2/3期临床试验
图片尺寸1280x696
经验分享: 溶质载体介导纳米药物载体跨越血脑屏障研究进展_大脑_疾病
图片尺寸3141x1439
提高脑肿瘤预后,溶瘤病毒 神经干细胞,聚焦超声多项治疗突破血脑屏障
图片尺寸554x410
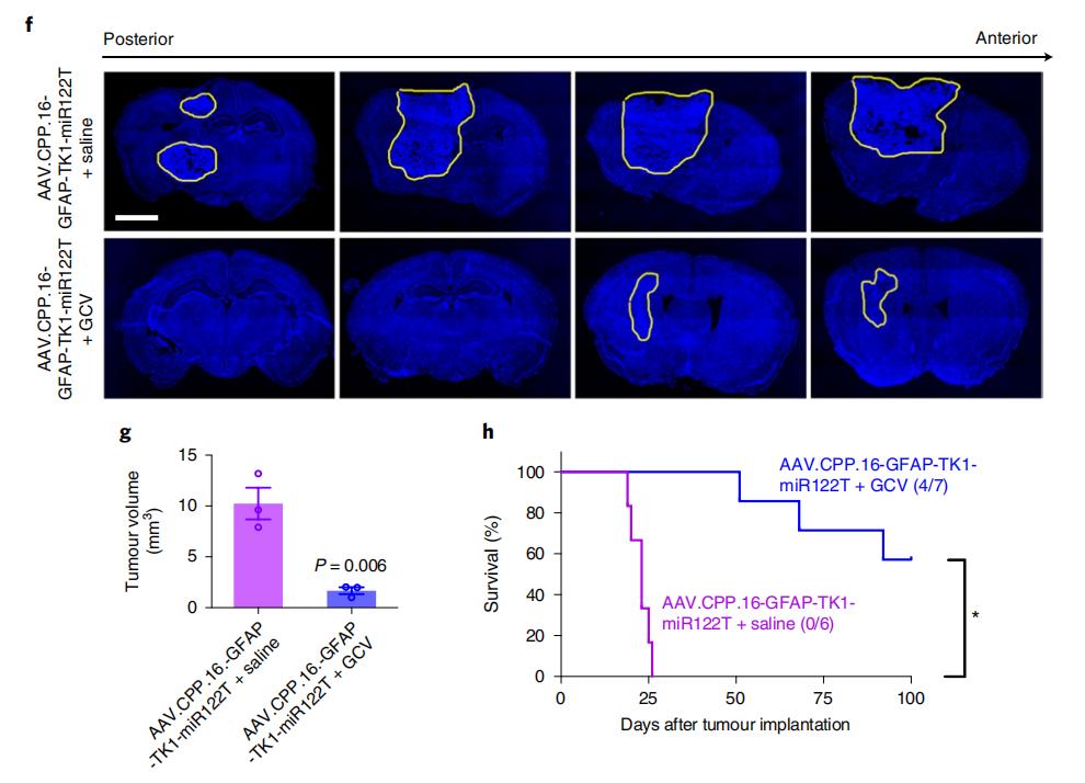
突破血脑屏障,新型aav变体助力脑肿瘤和中枢神经系统遗传疾病的治疗
图片尺寸1080x487
突破血脑屏障:新一代基因疗法为脑部疾病治疗带来希望
图片尺寸960x492
science子刊:让药物突破血脑屏障居然如此简单?
图片尺寸500x352
突破血脑屏障,改善小鼠认知能力!辽宁中医药发表重大研究成果
图片尺寸640x385
突破血脑屏障,新型aav变体助力脑肿瘤和中枢神经系统遗传疾病的治疗
图片尺寸990x714
小分子药物该如何突破血脑屏障?
图片尺寸1080x965
sci adv:新型纳米颗粒递送平台,突破血脑屏障,为多种神经系统疾病带来
图片尺寸1067x836
加拿大科学家突破血脑屏障 帕金森或可无创治疗
图片尺寸514x383
小分子药物该如何突破血脑屏障?
图片尺寸743x1009
阿尔茨海默病治疗再获突破,穿越血脑屏障新方法登上nejm
图片尺寸1080x608
河南大学师冰洋团队开发新型纳米胶囊,突破血脑屏障,高效编辑脑肿瘤
图片尺寸701x274
denali打造「转运载体」突破血脑屏障,6条管线已进临床阶段
图片尺寸567x768
能否通过钻颅向大脑直接注射药物的方法来突破血脑屏障
图片尺寸2611x1639
图1:血脑屏障的解剖结构
图片尺寸389x212
小分子药物该如何突破血脑屏障?
图片尺寸1052x719
晚期癌症orr达71%!穿越血脑屏障小分子获fda授予突破性疗法认定
图片尺寸660x366