立创eda原理图转PCB

pcb原理图
图片尺寸1170x825
图片尺寸1920x1042
嘉立创eda设计
图片尺寸1745x981
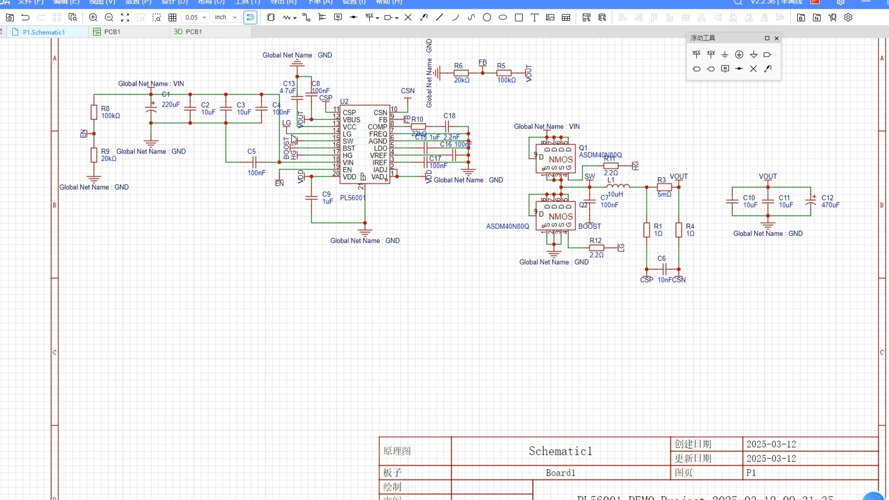
立创eda原理图
图片尺寸882x521
schematic capture
图片尺寸1046x737
用立创eda画原理图
图片尺寸1521x1105
立创eda原理图转pcb教程
图片尺寸719x500
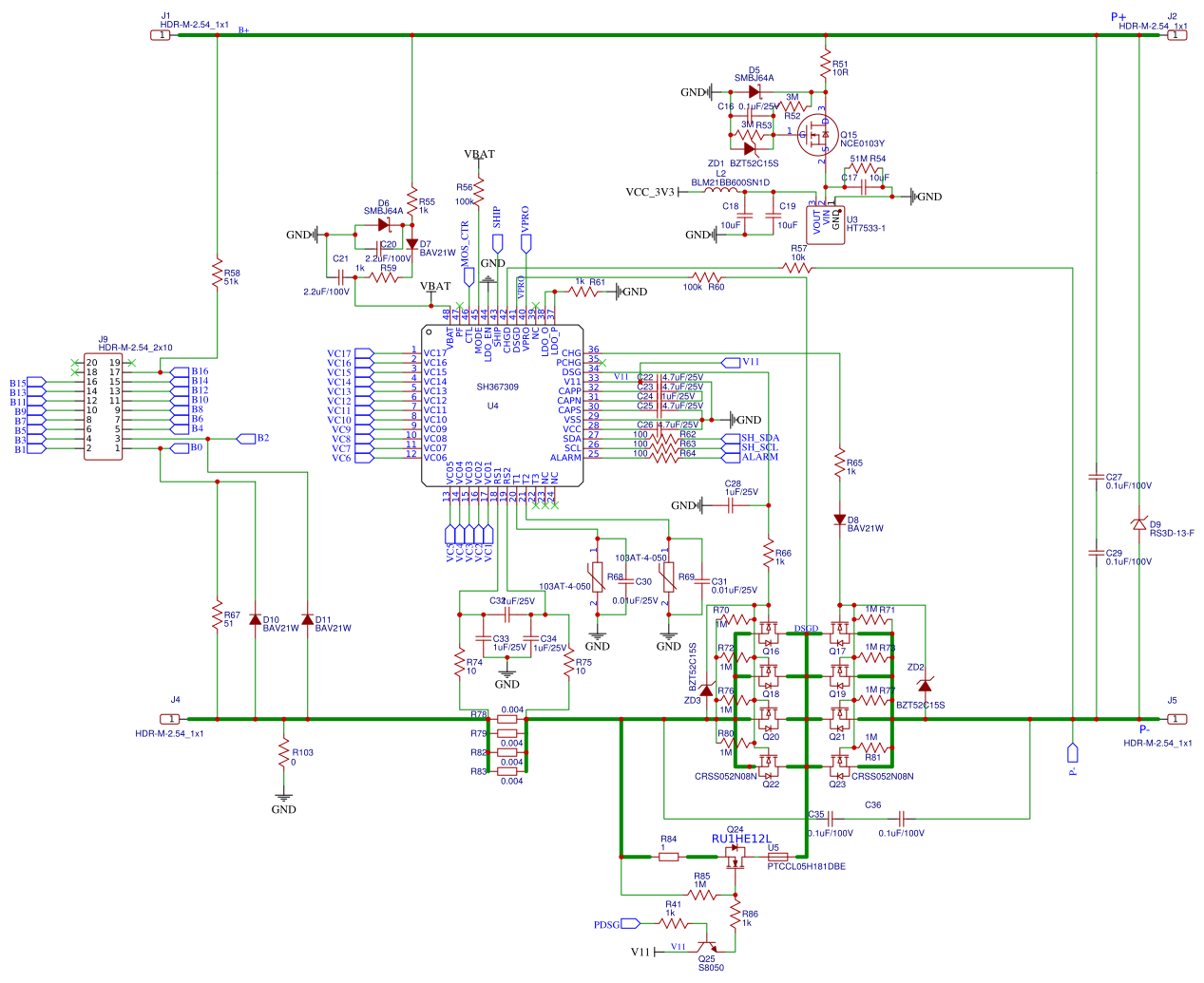
基于stc89c52遥控
图片尺寸1920x1360
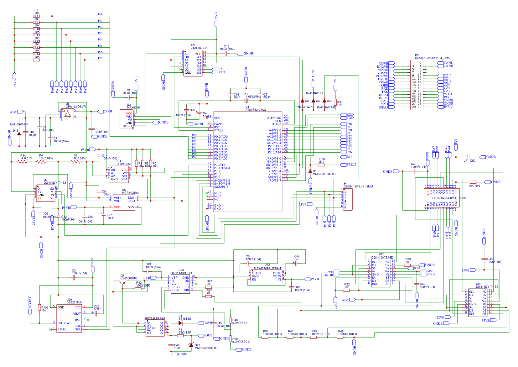
图片尺寸1267x1035
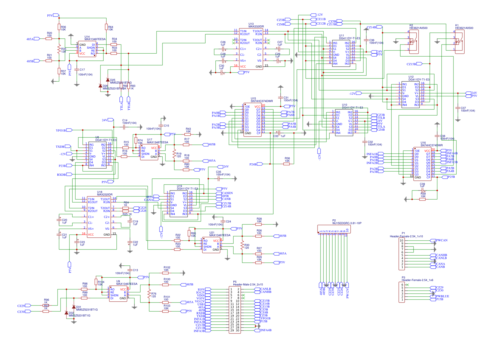
usb转多串口原理图.使用立创eda工具网页版画了一下原理图
图片尺寸1440x1920
图片尺寸1654x1171
使用嘉立创eda设计原理图
图片尺寸1686x1175
374pcb模块原理图模块活跃度团队朋友模块库工程0关注/0粉丝公开工程
图片尺寸1652x1170
嘉立创eda使用流程
图片尺寸1730x1225
pcb原理图基础知识详解
图片尺寸2560x1795
unbiaw - 嘉立创eda
图片尺寸1652x1170
原理图&pcb设计
图片尺寸1518x579
使用嘉立创eda绘制原理图,设计pcb.制作电路板子,立创eda简单教程
图片尺寸1920x1080
ad画原理图pcb设计教程
图片尺寸1076x926
专业pcb设计,嘉立创eda代画.重生归来,我要靠画电路板逆
图片尺寸1866x1244