立创eda手动布线

根据原理图按照就近原则放置元器件进行手动布线
图片尺寸1022x798
立创eda学习:pcb布线
图片尺寸666x606
pcb布线(6.5)批量修改过孔大小 | 两轮平衡小车 | 嘉立创eda(专业版)
图片尺寸1728x1080
嘉立创eda怎么布线
图片尺寸1080x1072
立创eda差分布线连不上过孔,网络标识都是对的
图片尺寸1024x576
立创eda学画pcb板请教
图片尺寸1129x768
立创eda学习:pcb布线
图片尺寸642x429
立创eda学习:pcb布线
图片尺寸1242x764
立创eda学习:pcb布线
图片尺寸972x650
活动 (上集) 用立创eda 绘制 萝丽v1无刷电调pcb--布线--上集
图片尺寸1728x1080
立创eda学习:pcb布线
图片尺寸295x462
立创eda学习:pcb布线
图片尺寸944x632
03_04_立创eda设计电路板(在线标准版手动布线) (20220417)_压缩版
图片尺寸1838x1034
al助手 - 嘉立创eda开源硬件平台
图片尺寸1400x702
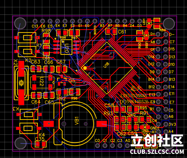
立创eda自动布线功能感觉不行啊
图片尺寸626x527
立创eda学习:pcb布线
图片尺寸1092x825
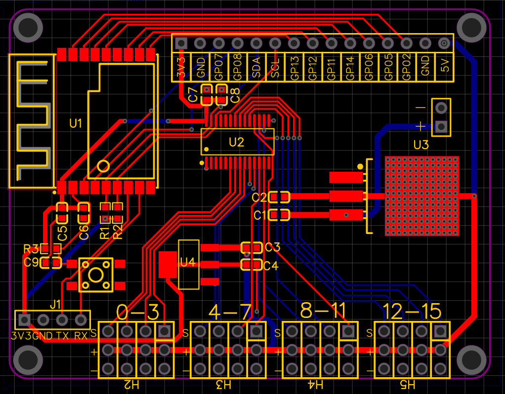
【立创开发板】gamestation-yunqy
图片尺寸1444x847
立创eda自动布线
图片尺寸784x490
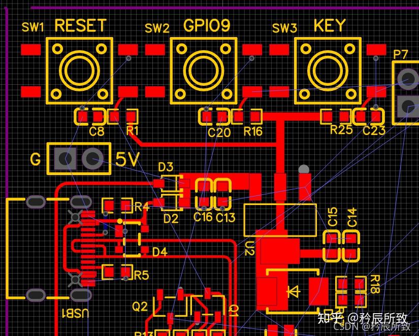
自己画一块esp32-c3 的开发板(立创eda)(pcb到手)
图片尺寸825x662
立创eda学习:pcb布线
图片尺寸465x493