第一产业

增速广西第一去年河池市第一产业增加值23006亿元
图片尺寸1080x810
点赞盐城这项产业产值长三角中心区第一
图片尺寸1080x764
2024年一季度济南高新区经济运行开局良好
图片尺寸900x1646
聚力打造世界级产业集群合肥经开区新春第一会释放信号
图片尺寸1036x583
逆光看合肥最牛风投城市的产业投资故事
图片尺寸3000x2015
1个百分点.分产业看,第一产业增加值1167.45万元,增长5.8%
图片尺寸701x460
分产业看,第一产业增加值34.31亿元,增长4.0%;第二产业增加值441.
图片尺寸588x608
0时代,制造业发展核心是什么?
图片尺寸4188x1836
一季度江门经济运行实现平稳开局
图片尺寸1000x688
江苏无锡锡山国家现代农业产业园科技赋能农业发展助力乡村全面振兴
图片尺寸1024x576
1个百分点.分产业看,第一产业增加值1167.45万元,增长5.8%
图片尺寸546x305
宝安一季度经济开局良好
图片尺寸960x1920
第一届全国山药产业发展大会暨第十三届温县铁棍山药
图片尺寸650x372
马鞍山市经济运行情况简析(2024年一季度)
图片尺寸918x775
刚察县一季度经济运行良好
图片尺寸489x327
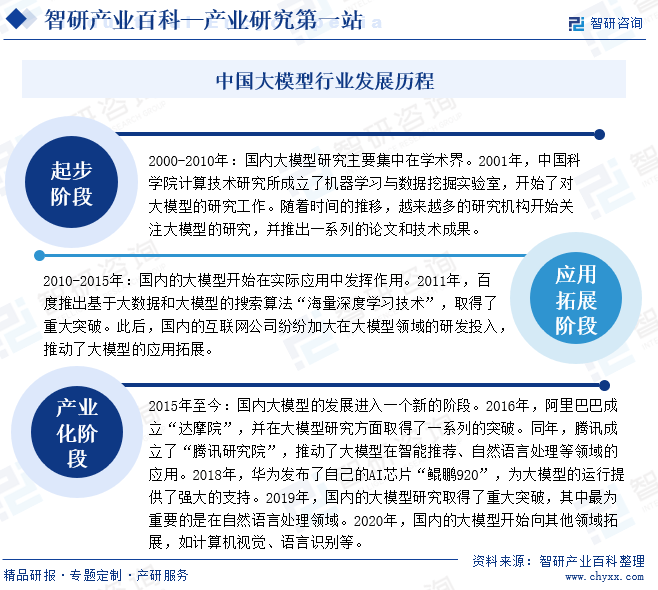
智研——大模型产业百科【714】
图片尺寸659x661
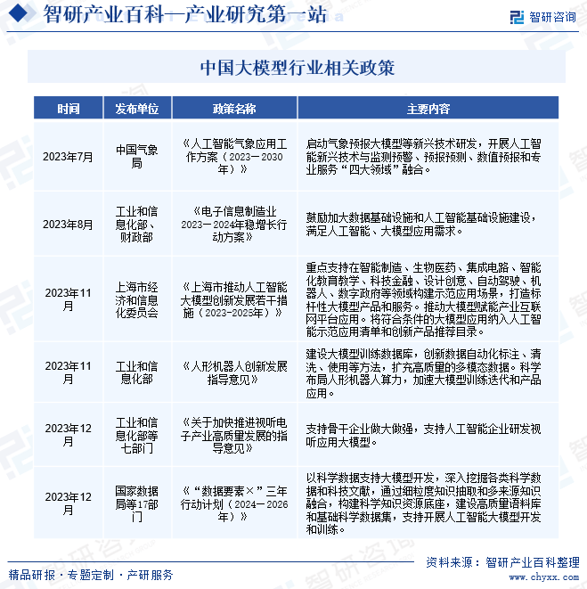
智研——大模型产业百科【714】
图片尺寸658x590
其中,第一产业增加值0.18亿元,同比下降19.2%;第二产业增加值182.
图片尺寸6000x4000
入驻> 大亚湾开发区加快形成新质生产力,推动科技创新引领产业发展
图片尺寸660x440
增长14.5%!大亚湾一季度经济运行情况公布
图片尺寸720x405