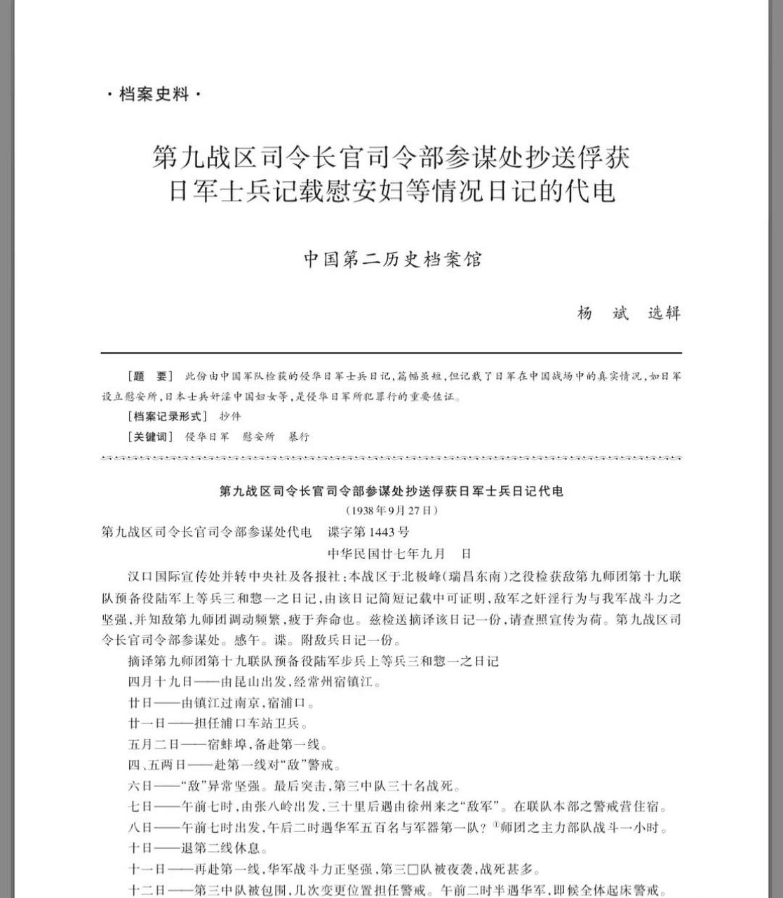
第九战区

百家号星火计划# 【第九战区在1938年9月27日俘虏日军一名,查抄日军
图片尺寸2008x1280
百家号星火计划# 【第九战区在1938年9月27日俘虏日军一名,查抄日军
图片尺寸1116x1280
第九战区司令薛岳根据日军集结的情报,决定用"天炉战"迎击日军.
图片尺寸3327x1280
领动计划# 南昌会战第九战区参战部队序列表(1939年2月)
图片尺寸914x1280
第九战区司令部战时指挥部旧址
图片尺寸1280x960
第一次长沙会战期间,第九战区可谓兵强马壮,战斗序列计有7个集团军及1
图片尺寸2554x1280
武汉会战后,第九战区司令长官陈诚在题为《以全力保卫大武汉》的武汉
图片尺寸2101x1280
领动计划# 第二次长沙会战第九战区参战部队组织序列表(1941年9月-10
图片尺寸2642x1280
1939年,这位国军将领被升为纵队司令,却只有2个士兵,此人是谁
图片尺寸774x480
1945年,湘西会战,第九战区司令长官薛岳将军来到战场第一线,他认真
图片尺寸2805x1280
《七绝·观第九战区司令部战时指挥部旧址》晨风轻拂鸟枝摇
图片尺寸1242x932
《七绝·观第九战区司令部战时指挥部旧址》晨风轻拂鸟枝摇
图片尺寸1242x932
集结十余万兵力劳师南征,妄图消灭第九战区同时达成以战迫降的目的
图片尺寸1919x1280
《七绝·观第九战区司令部战时指挥部旧址》晨风轻拂鸟枝摇
图片尺寸1242x932
在抗战期间,中国第九战区70多个师,竟然被日本说成只有一个师
图片尺寸640x459
抗战中国军队军事重演迫击炮阵地(第九战区司令部长官视察阵地)
图片尺寸1591x994
9兵团有几个军组成?初期有3个军,巅峰时期汇聚三野4大王牌部队
图片尺寸1898x831
(吴逸志将军)第九战区参谋长,参加了德安之役,上高之役,长沙 - 抖音
图片尺寸960x1920
日军,制定了一整套防御方案,以第一,第四和第九战区担当主要防御任务
图片尺寸500x298
第九战区炮兵指挥所旧址
图片尺寸5184x3456