第五代头孢

5,第五代头孢菌素对革兰阳性球菌的作用较第三代头孢菌素略强,对肠
图片尺寸445x467
五代头孢菌素的主要区别有哪些?
图片尺寸640x308
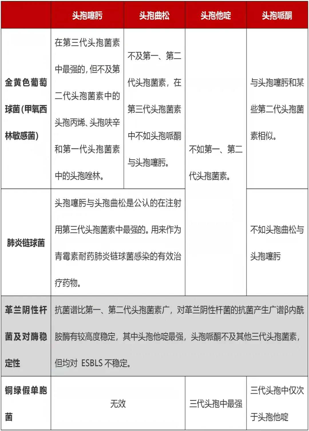
五代头孢的区别汇总
图片尺寸1080x810
第5代头孢类抗生素早已出了为啥迟迟不用王炸要留在后面
图片尺寸640x505
头孢
图片尺寸1340x920
五代头孢各有何不同6表总结
图片尺寸640x396
五代头孢菌素的区别新
图片尺寸674x448
五代头孢各有何不同6表总结
图片尺寸640x458
五代头孢菌素之间的区别
图片尺寸688x381
五代头孢区别汇总千万别用错了
图片尺寸640x294
五代头孢区别汇总千万别用错了
图片尺寸684x235
口腔溃疡处化脓吃头孢地尼分散片可以么,医生说让吃一些消炎药但是我
图片尺寸1280x960
头孢克肟与头孢克洛治疗小儿急性呼吸道感染对比观察
图片尺寸2144x1424
五代头孢各不同应该首选哪一代多图对比
图片尺寸750x252
头孢类抗生素概述
图片尺寸830x570
一表搞定5代头孢这样选就对了
图片尺寸1080x448
狗狗吃头孢消炎吃多少
图片尺寸600x480
五代三种: 头孢洛林,头孢托罗,头孢吡普.
图片尺寸670x360
五代头孢傻傻分不清教你速记方法
图片尺寸1080x1504
送给有缘人
图片尺寸1080x652