等差数列定义

等差数列的定义及性质
图片尺寸920x1302
第六章等比数列等差数列
图片尺寸1080x851
等差数列和等比数列公式
图片尺寸920x1300
等差数列的定义及通项公式_第1页
图片尺寸920x1191
等差数列性质
图片尺寸920x1302
复习等差数列的概念等差数列的定义:一般地,如果一个.ppt
图片尺寸800x600
等差等比数列常用公式对照表
图片尺寸920x1302
等差等比数列求和公式
图片尺寸600x400
等差数列与等比数列.#知识点总结 #关注我每天坚持分享知识 - 抖音
图片尺寸1080x1428
教案421等差数列的定义
图片尺寸1080x1398
等差数列前n项和的一条重要性质及其推论!#高中数学 #高考数 - 抖音
图片尺寸1440x2036
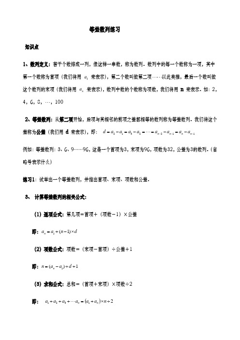
等差数列练习 知识点 1,数列定义:若干个数排成一列,像这样一串数,称
图片尺寸496x702
⑴ 等差数列的判断方法: ①定义法:为等差数列常数) }{(1n n n a d a
图片尺寸674x349
小学奥数必学最最最详细的等差数列公式
图片尺寸1093x1080
数学等差数列定义与公式7878
图片尺寸547x606
等差数列的概念(精讲)(原卷版).docx_第1页
图片尺寸920x1302
等差等比数列的性质
图片尺寸1080x1439
证明或判断等差数列的常用方法doc
图片尺寸920x1302
等差数列的性质总结
图片尺寸800x1132
等差数列1,数列的定义:按照一定顺序排列的一列数称之为数列.
图片尺寸1079x1381