紫外图谱

求助有哪位好心人帮分析下下面的紫外图谱
图片尺寸550x346
紫外光谱法鉴别泸州地区青果品种
图片尺寸945x509
chiguard5577长效型三嗪类紫外线吸收剂
图片尺寸967x707
化合物 1的紫外光谱图fig.
图片尺寸2337x1607
苯酚紫外吸收图谱分析
图片尺寸800x1132
关于光催化降解苯酚的紫外可见分光光度计的吸收峰上移
图片尺寸900x631
紫外图谱
图片尺寸900x628
紫外可见吸收光谱图谱
图片尺寸600x460
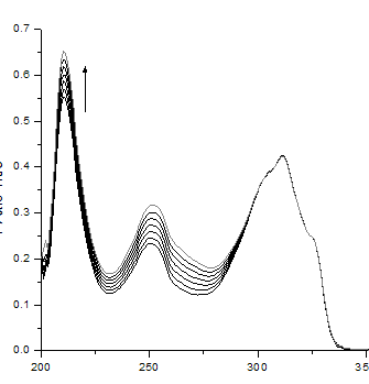
化合物紫外图谱
图片尺寸335x349
含苯环的紫外谱图解析
图片尺寸506x391
水溶性酞菁类光敏剂的合成及其光谱性质研究
图片尺寸800x379
苯酚紫外吸收图谱分析
图片尺寸1550x1420
双酚a二环氧甘油醚免疫原和包被原紫外鉴定图
图片尺寸960x720
盐酸克伦特罗紫外吸收扫描光谱图
图片尺寸700x595
芦丁-peg6000固体分散体的制备及其溶解性能研究
图片尺寸282x253
紫外光谱总结
图片尺寸893x422
紫外可见吸收光谱产品原理及应用
图片尺寸535x323
图 1 sal,bsa和sal-bsa的紫外图谱(200~400 nm)
图片尺寸700x607
ls123紫外功率计
图片尺寸726x450
紫外光谱分析
图片尺寸618x618