红外遥控电路

单通道红外遥控接收电路–电路图–电子工程世界
图片尺寸442x278
红外遥控调光灯电路2-语音电路图-电子产品世界
图片尺寸1609x993
红外遥控开关电路_word文档在线阅读与下载_无忧文档
图片尺寸1086x536
一种红外线遥控器专利_专利申请于2020-11-09_专利查询 - 天眼查
图片尺寸2428x1283
图解调光电路的工作原理
图片尺寸584x381
四通道红外遥控器遥控发射电路-华秋商城问答
图片尺寸951x536
基础知识:红外遥控通信原理_嵌入式系统与mcu-面包板社区
图片尺寸475x313
单片机实训报告
图片尺寸640x335
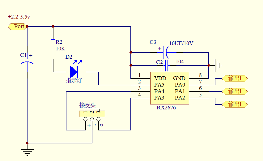
省电低功耗红外遥控解码3路输出点动自锁互锁sop8
图片尺寸851x521
48,基于51单片机红外遥控智能温控风扇系统设计_智能温控风扇设计-csd
图片尺寸1100x762
你知道遥控器的通信原理吗?_遥控器和主机是怎么通讯的-csdn博客
图片尺寸660x625
谁知道那里有检修各种遥控器用的红外线接收电路图_百度知道
图片尺寸930x586
学习型红外遥控器的原理图_百度知道
图片尺寸534x292
电风扇红外遥控电路(三)
图片尺寸2375x1337
红外线遥控开关电路图
图片尺寸764x1430
红外遥控开关电路图_电子街
图片尺寸919x498
8路红外线遥控电路
图片尺寸1540x710
很简单的红外遥控电路-遥控电路
图片尺寸1588x836
使用ph302的红外遥控接收电路 - 21ic电子网
图片尺寸1092x425
红外遥控开关 (二)-基础电子-维库电子市场网
图片尺寸3595x1847