红字更正法例题

第五章第四节红字更正法 会计学原理(第四版).docx
图片尺寸792x1120![[对啊网从业会计-红字更正]](https://i.ecywang.com/upload/1/img2.baidu.com/it/u=374873804,1752807623&fm=253&fmt=auto&app=138&f=JPEG?w=575&h=265)
[对啊网从业会计-红字更正]
图片尺寸575x265
红字更正法,又叫红字冲销法,是指用红字冲销原有错误的账户记录或凭证
图片尺寸500x511
(一)划线更正法当期差错的更正方法一般有划线更正法,红字更正法以及
图片尺寸1268x716
划线更正法2.红字更正法
图片尺寸1080x1423
错账更正红字更正法课件
图片尺寸800x600
红字更正法,又叫红字冲销法,是指用红字冲销原有错误的账户记录或凭证
图片尺寸497x195
红字冲销法
图片尺寸636x476
红字更正法
图片尺寸313x250
展开全部 红字更正法.
图片尺寸3120x4160
会计基础错账更正划线更正法红字更正法
图片尺寸913x573
初会实务做题易混易错6071集美们快看过来
图片尺寸1014x1351
红字更正法
图片尺寸588x459
②红字更正法
图片尺寸640x338
错账更新方法 错账更正的方法包括划线更正法,红字更正法和补充更正法
图片尺寸640x351
应该改会计分录还是账户记录?
图片尺寸972x1296
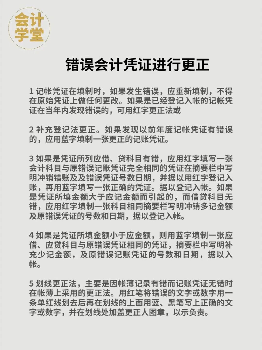
会计凭证更正方法
图片尺寸1080x1440
错帐更正法练习题及答案word版
图片尺寸920x1302
红字更正法,记账凭证上的冲销线和人民币符号用什么颜色的笔写?
图片尺寸768x1024
错账更正红字更正法课件ppt
图片尺寸800x600