红楼梦解析(全)

一张图带您了解清楚红楼人物关系 - 抖音
图片尺寸1080x1440
红楼梦金陵十二钗人物形象分析 林黛玉 前世为绛珠仙草,受到神瑛
图片尺寸1920x2560
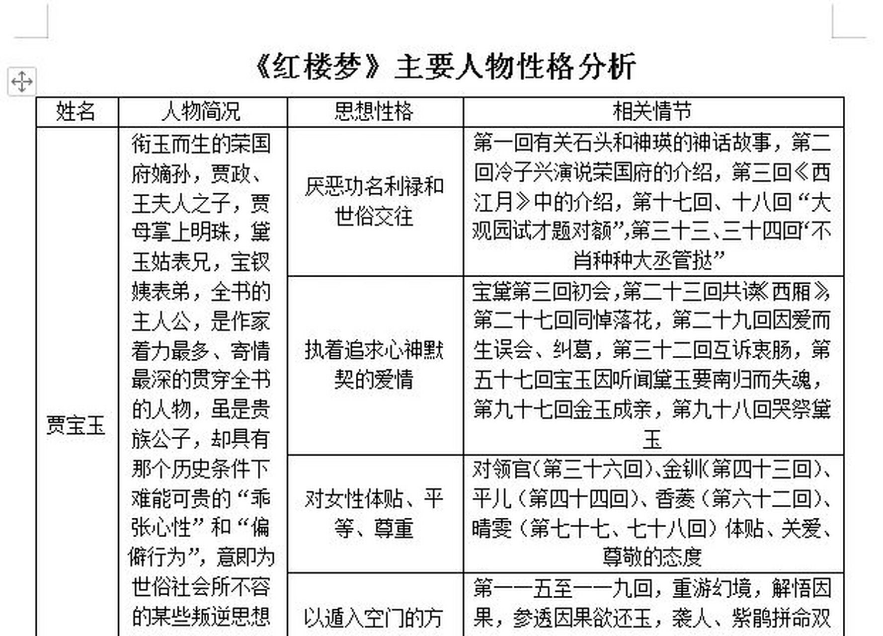
《红楼梦》主要人物性格分析
图片尺寸1777x1280
《红楼梦》的50个冷知识
图片尺寸1080x1268
红楼梦解读——重要情节
图片尺寸1280x1707
《红楼梦》赏析
图片尺寸920x1302
红楼梦 知识汇总.林黛玉 贾宝玉 薛宝钗 王熙凤#红楼梦 - 抖音
图片尺寸5927x4592
红楼梦人物关系表 - 抖音
图片尺寸1440x1922
读懂《红楼梦》:知识点全面梳理!92 《红楼梦》,你真的了解 - 抖音
图片尺寸1440x1920
红楼梦各回梗概知识点评析四
图片尺寸1080x1440
红楼梦》赏析no.
图片尺寸780x1102
红楼梦解读 第四回(全)薄命女偏逢薄命郎 葫芦僧乱判葫芦案
图片尺寸2147x1342
《红楼梦》人物关系图
图片尺寸690x920
解读红楼梦第三回之从整体建筑布局看贾府
图片尺寸1280x1707
红楼梦前五回解读五1导学案
图片尺寸920x1302
红楼梦第十回解读
图片尺寸1080x1439
第五回的红楼梦赏析
图片尺寸920x1303
《红楼梦》思维导图,中国封建社会百科全书
图片尺寸1080x2700
红楼梦各回梗概知识点评析九
图片尺寸1080x1440
《红楼梦》各回故事梗概 - 抖音
图片尺寸1440x2036