红细胞形态异常

常见红细胞异常形态
图片尺寸1624x1280
红细胞异常形态绘图
图片尺寸1920x1440
细胞形态之异常红细胞有哪些--你还有印象吗?
图片尺寸512x335
犬猫血液学:常开异常红细胞模式图.
图片尺寸1276x812
红细胞系统形态速记口诀.
图片尺寸1242x1800
一图读懂:红细胞异常
图片尺寸441x532
各种异常红细胞
图片尺寸320x249
红细胞形态(正常,异常) 97红细胞形态知多少? 97进来学习
图片尺寸960x1280
红细胞形态正常异常
图片尺寸1080x1439
红细胞形态(正常,异常) 97红细胞形态知多少? 97进来学习
图片尺寸961x1280
犬猫血液学:异常红细胞(二)
图片尺寸600x456
散点图异常,红细胞淡染区不见,红系未成熟增生,核右移,多核中 - 抖音
图片尺寸1438x1528
红细胞异常形态绘图 镜下绘图实验报告
图片尺寸960x1280
图二:红细胞形态异常,可见红细胞碎片
图片尺寸1707x1280
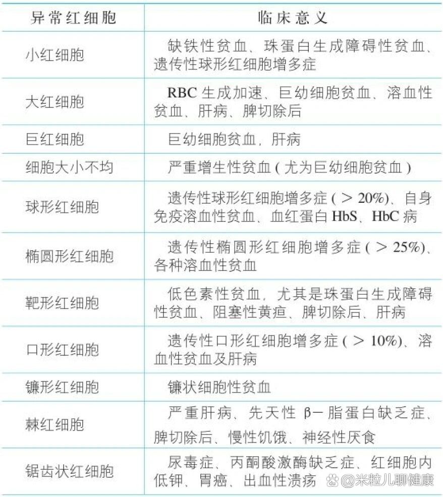
异常红细胞及临床意义
图片尺寸878x985
图二:红细胞形态异常,可见红细胞碎片
图片尺寸1707x1280
犬猫血液学:异常红细胞(二)
图片尺寸600x479
红细胞形态(正常,异常) 97红细胞形态知多少? 97进来学习
图片尺寸1125x1280
10.29日学习打卡 #血涂片中的红细胞异常 #学习打卡#血 - 抖音
图片尺寸979x1185
地中海贫血血涂片异常红细胞形态医学科学概念
图片尺寸700x526