级联电路

共栅共屏级联电路2.jpg
图片尺寸2339x1654
请问两个运放级联起来使用有什么作用?
图片尺寸1291x553
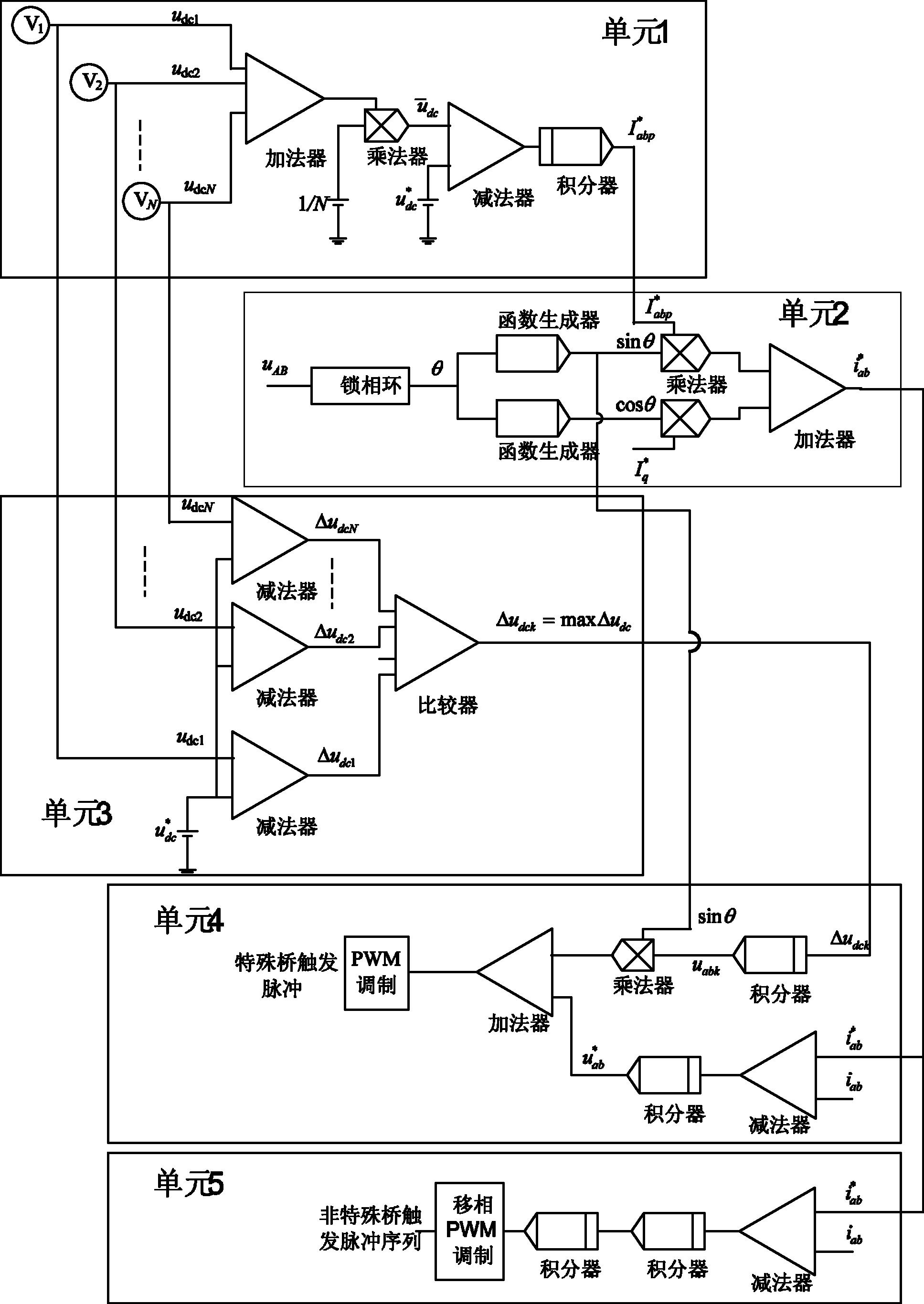
一种级联式statcom直流侧电容电压平衡控制电路-爱企查
图片尺寸1935x2732
一般比较平均,在实际中,常可见到两个级联的共射放大电路的级联电路
图片尺寸1235x633
初级模拟电路:4-9 级联系统
图片尺寸739x755
求一个用两只555定时器做的级联延时电路
图片尺寸617x360
共栅共阴级联电路1.jpg
图片尺寸2339x1654
你好,在贴吧中看到你的回答,想向你请教些两级放大电路级联的问题
图片尺寸791x408
初级模拟电路:4-9 级联系统
图片尺寸913x564
我做的两级级联的,放大倍数9.5倍左右,但是频带上不去.
图片尺寸1075x413
两级ths3091级联制作功放电路,电路可运行,但是芯片比较烫,什么原因
图片尺寸496x381
采用集成运放级联设计一个两级放大电路,第一级放大倍数为5倍,第二级
图片尺寸488x249
级联电路-爱企查
图片尺寸1419x590
69 〓晶体管与集成〓 69 78系列三端稳压器的级联运用 这个电路
图片尺寸1063x747
第5章 级联放大电路
图片尺寸920x690
两块vca810级联,输出波形为什么如此不完美
图片尺寸905x678
cn206498188u_级联式直流母线电容的故障保护电路有效
图片尺寸1892x1031
采用级联的方式构成电路
图片尺寸388x201
级联电路及其同步控制方法技术
图片尺寸1000x420
一种以太网物理层用级联电路-爱企查
图片尺寸1902x1095