纳米纤维敷料

纳米伤口敷料制备技术
图片尺寸498x374
静电纺pla纳米纤维创伤敷料抑菌透气可降解
图片尺寸600x600
微纳米纤维敷料
图片尺寸1753x1323
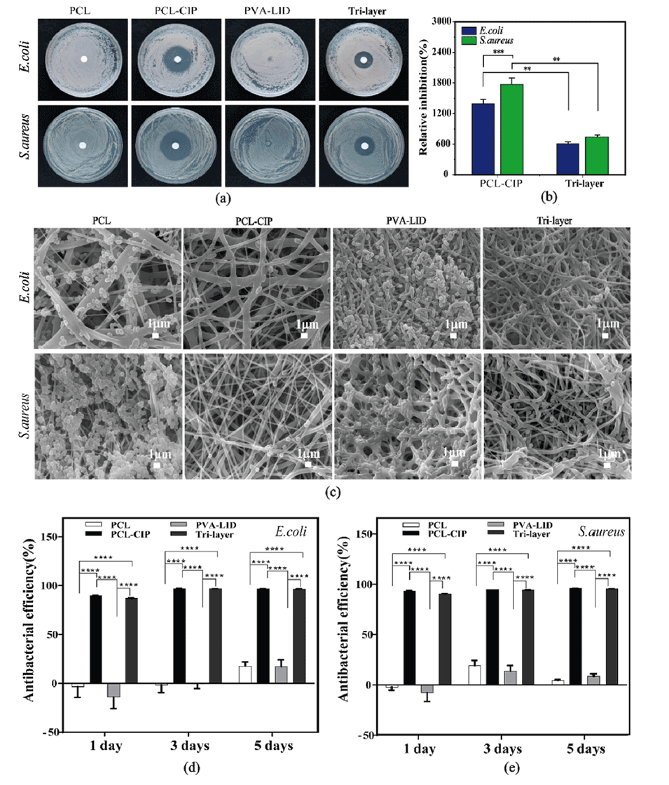
河北工业夏丹副教授等人:具有非对称润湿性的三层纳米纤维敷料,用于
图片尺寸955x1120
纳米银医用抗菌敷料(爱可欣敷料)_公立医院阳光采购平台_药械网
图片尺寸400x272
nanotechnol:一步法制备agnps嵌入式混合双纳米纤维口腔创伤敷料
图片尺寸1920x1247
具有非对称润湿性的三层纳米纤维敷料,用于伤口愈合
图片尺寸955x602
具有非对称润湿性的三层纳米纤维敷料,用于伤口愈合
图片尺寸640x632
水胶体敷料:对于渗出液的吸收能力一般,适合浅表层损伤的伤口,如擦伤
图片尺寸640x532
纳米银医用抗菌敷料和普通敷料有什么区别?
图片尺寸640x640
具有非对称润湿性的三层纳米纤维敷料,用于伤口愈合
图片尺寸955x857
烫伤敷料安可信纳米银烧离子抗菌适用于创面抗感染伤口敷料
图片尺寸800x800
鱼跃yuwell同款抗菌医用敷料纳米银离子敷料烧烫伤褥疮外伤糖尿病足
图片尺寸750x704
河北工业夏丹副教授等人:具有非对称润湿性的三层纳米纤维敷料,用于
图片尺寸955x987
唐本忠院士团队研发发光纳米纤维敷料具备光动力抗菌治疗效果
图片尺寸1372x1136
河北工业夏丹副教授等人:具有非对称润湿性的三层纳米纤维敷料,用于
图片尺寸955x607
愈邦抗菌医用敷料愈邦银离子纳米银抗菌敷料烧烫伤褥疮压疮糖尿性足
图片尺寸790x1143
华阳医疗 再推硬核科技 罗敷康亲水性纤维敷料更贴切的护理专家
图片尺寸500x333
纳米纤维伤口敷料诱导产生抗菌肽 用于防止手术部位感染 - 哔哩哔哩
图片尺寸600x359
《acs ami》:多功能集成型janus纳米纤维伤口敷料
图片尺寸831x499