纵隔淋巴结增大

学生问就报纵隔肺门淋巴结肿大行不行我说可以进一步有结果
图片尺寸512x512
胸部ct发现纵隔淋巴结肿大原因分析
图片尺寸1000x756
肺门纵隔淋巴结肿大,治疗后肺内出现多个空洞
图片尺寸5712x4284
学生问就报纵隔肺门淋巴结肿大行不行我说可以进一步有结果
图片尺寸512x512
右上肺肿块及纵隔淋巴结肿大,ebus-tbna 小超下tbl - 抖音
图片尺寸511x487
学生问就报纵隔肺门淋巴结肿大行不行我说可以进一步有结果
图片尺寸512x512
肺门纵隔淋巴结肿大,治疗后肺内出现多个空洞
图片尺寸5712x4284
纵隔淋巴结肿大影像诊断标准
图片尺寸676x503
网络听课纵隔肿大淋巴结
图片尺寸1047x801
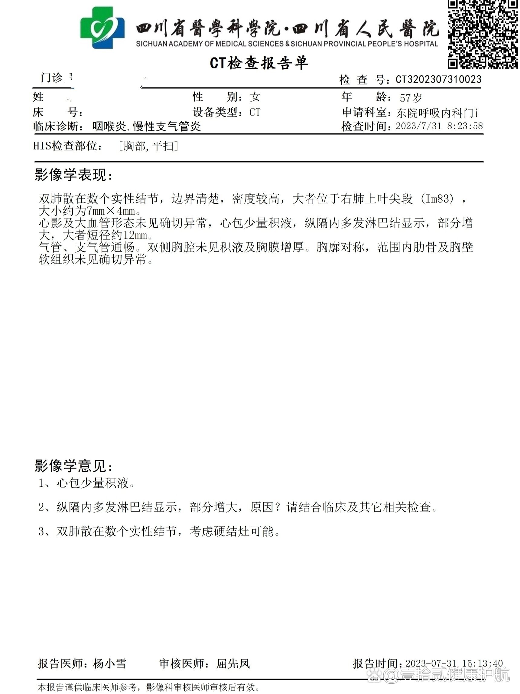
反复咳嗽咳痰,胸闷气紧1年,胸部ct提示纵隔多发淋巴结增大,多处浅表
图片尺寸720x1280
学生问就报纵隔肺门淋巴结肿大行不行我说可以进一步有结果
图片尺寸512x512
纵隔淋巴结肿大鉴别诊断
图片尺寸959x719
在ct诊断中,如何发现纵隔淋巴结增大?
图片尺寸624x468
纵隔淋巴结肿大(4组)ct引导下穿刺活检.4组淋巴结异常肿大 - 抖音
图片尺寸1848x1790
学生问就报纵隔肺门淋巴结肿大行不行我说可以进一步有结果
图片尺寸512x512
反复咳嗽咳痰,胸闷气紧1年,胸部ct提示纵隔多发淋巴结增大,多处浅表
图片尺寸720x1280
做了胸部ct,说纵隔有很多肿大淋巴结,要不要紧?
图片尺寸537x387
肺结节/纵隔淋巴结增大
图片尺寸1720x2293
【讨论】纵膈淋巴结肿大(26108)
图片尺寸1536x1536
网络听课纵隔肿大淋巴结
图片尺寸1069x841