细胞坏死和凋亡的区别

前面介绍了细胞凋亡,细胞自噬和细胞坏死的区别,那么如果你用某些物质
图片尺寸855x855
如何区分细胞凋亡和坏死 细胞凋亡的形态特征与细胞坏死性死亡的形态
图片尺寸1921x1280
图2-3-8 细胞坏死与凋亡的形态区别
图片尺寸2301x2701
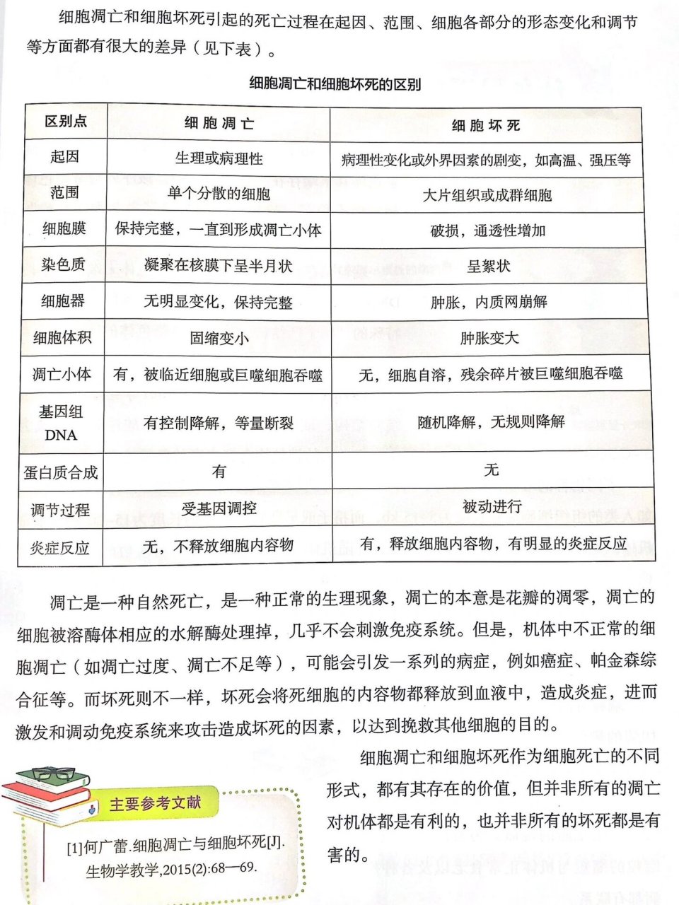
表2-3-1 细胞凋亡与细胞坏死的区别
图片尺寸1713x939
细胞凋亡与坏死的区别和实验观测(一) 分析测试百科网wiki版
图片尺寸648x591
医学基础知识:细胞凋亡和细胞坏死的区别
图片尺寸517x381
3】细胞凋亡 vs 细胞焦亡
图片尺寸815x767
你真的知道细胞凋亡与细胞坏死的区别吗?
图片尺寸960x1280
你真的知道细胞凋亡与细胞坏死的区别吗?
图片尺寸889x1280
细胞的生与死:揭秘凋亡与坏死的区别!
图片尺寸1920x1080
细胞凋亡与细胞坏死的区别
图片尺寸1728x1080
实验中凋亡自噬坏死是啥终于搞明白了
图片尺寸1080x1439
【坏死 & 凋亡】 坏死 = 细胞酶溶性死亡. 凋亡 = 细胞程序性死亡.
图片尺寸660x447
elabscience细胞死亡之细胞凋亡大盘点
图片尺寸717x429
细胞凋亡与细胞坏死 - 分子细胞 - 四哥生物论坛 - powered by discuz
图片尺寸605x654
细胞衰老与细胞凋亡的区别
图片尺寸756x380
细胞死亡分类,以及程序性死亡之经典的凋亡
图片尺寸1534x855
细胞死亡的主要机制——坏死和凋亡
图片尺寸927x344
2020辽宁医疗卫生考试医学基础知识:凋亡和坏死的区别
图片尺寸647x240
坏死的类型细胞死亡分为坏死和凋亡两种类型.
图片尺寸1048x658