细胞衰老模型

【生物大师高中】细胞的衰老和死亡——被复制的人
图片尺寸1080x554
北大韩敬东教授:身体处处挂时钟,显衰老_损伤_研究_细胞
图片尺寸984x630
细胞的衰老和凋亡课件1_第3页
图片尺寸2250x1406
资生堂真皮老化细胞模型
图片尺寸1024x1024
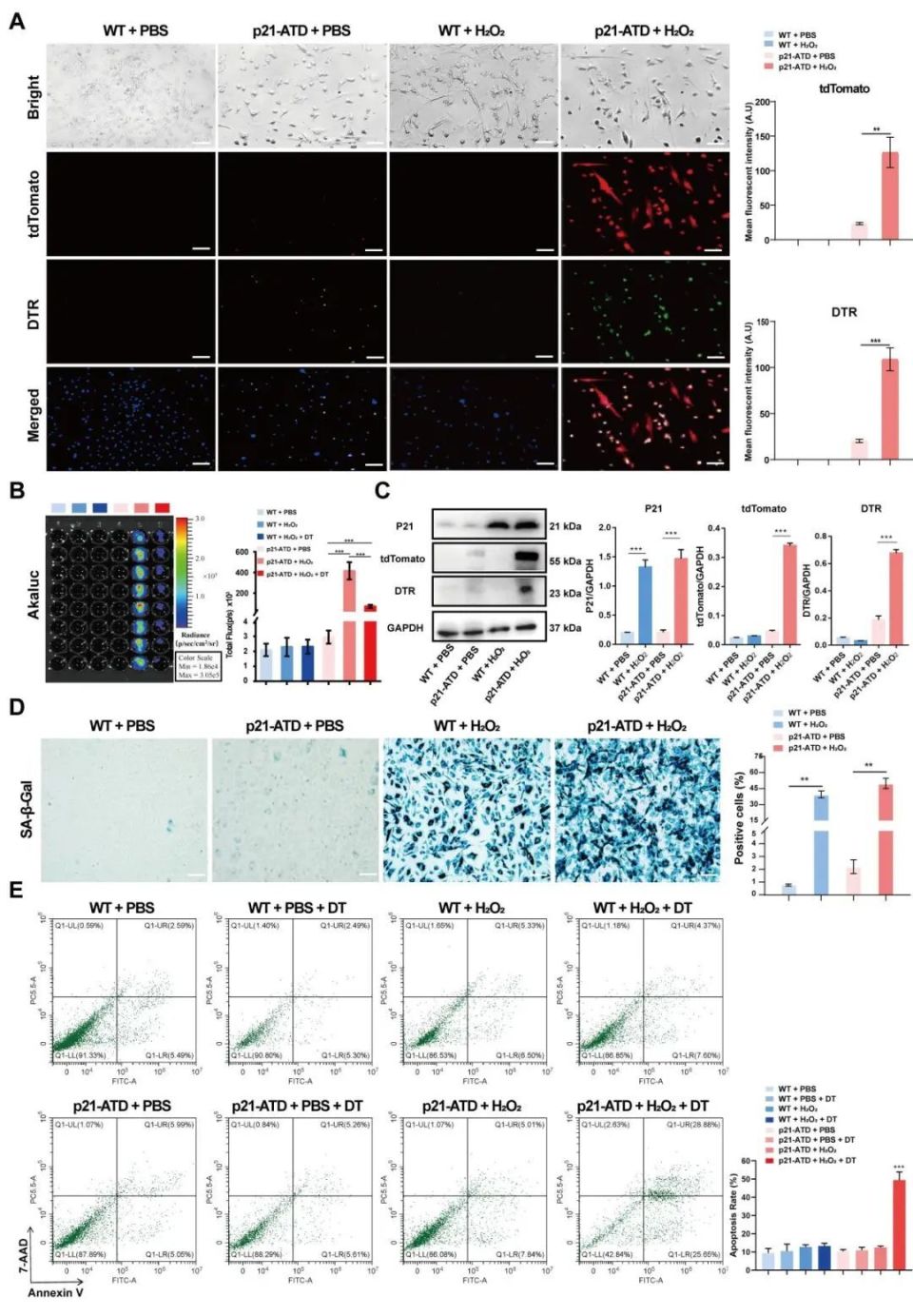
大学附属东方医院何志颖教授团队构建新型衰老示踪p21-atd小鼠模型
图片尺寸960x1383
在大多数多细胞生物中,衰老(aging)或老化,是指随着年龄增长,一个渐进
图片尺寸640x433
一种抗衰老血管内皮细胞模型及其制备方法与应用
图片尺寸1051x1287
细胞是否衰老,通过显微镜就能看出来!
图片尺寸834x406
衰老机制理论一:基因老化理论 - 知乎
图片尺寸5000x5000
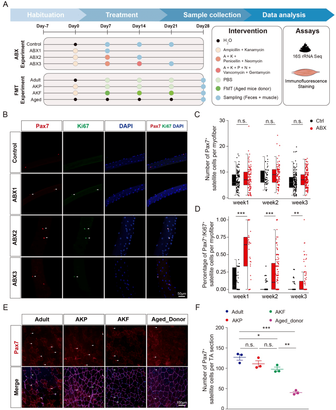
项目文章-解锁健康老龄化的密钥_骨骼肌_微生物研究所_细胞
图片尺寸1080x1316
图7:丁酸抑制肌卫星细胞活化本研究通过细胞和动物模型,人群队列数据
图片尺寸1268x1575
建立的p21-atd小鼠模型可用于同时监测,分选和清除体内的p21 衰老细胞
图片尺寸960x1502
衰老细胞可作为一种癌症疫苗,接种后促进抗肿瘤免疫反应
图片尺寸750x305
因此研究人员选择sds作为细胞pmd模型诱导剂
图片尺寸660x417
衰老的细胞到底还能活多久?
图片尺寸690x526
盘点细胞抗衰老技术发展历程
图片尺寸660x773
衰老细胞在衰老和慢性疾病过程中积累,清除衰老细 - 抖音
图片尺寸685x570
网易首页>网易号>正文申请入驻>图注:移植衰老细胞可诱导海马旁分泌
图片尺寸660x711
nash→纤维化→异型变→肝细胞肝癌进程中肝星状细胞衰老的动态悲化
图片尺寸710x356
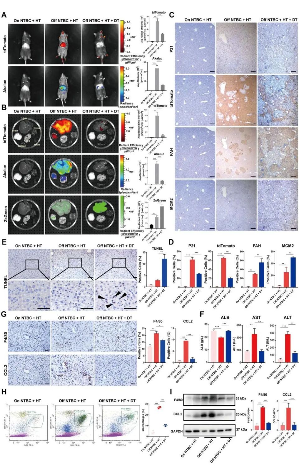
fah-/-小鼠模型被广泛应用于肝干细胞和肝基因
图片尺寸960x1428