绞缆机结构图

一种对绞成缆机制造技术
图片尺寸1000x452
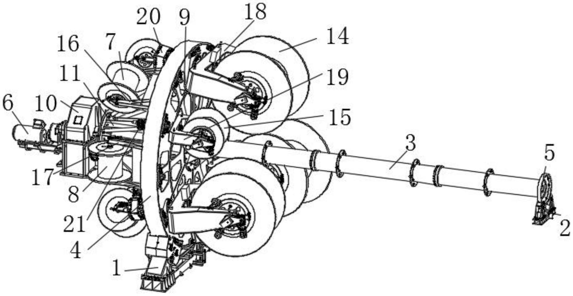
一种卧式成缆机绞体
图片尺寸1918x993
船舶锚机和绞缆机
图片尺寸1080x810
锚机绞缆机的维护保养
图片尺寸957x605
如右图自动绞缆机原理图所示绞缆机是
图片尺寸312x285
一种船舶用自动排缆绞缆机
图片尺寸1000x914
电缆牵引机的制作方法
图片尺寸1000x917
一种船舶用自动排缆绞缆机的制作方法
图片尺寸1000x573
一种船舶用自动排缆绞缆机制造技术
图片尺寸1000x916
成缆机绞笼装置的摇篮放线盘结构
图片尺寸1000x740
船用自动脱缆钩单钩双钩三钩船舶绞缆,系缆的专用设备
图片尺寸760x637
一种电缆生产的成缆绞合机的制作方法
图片尺寸358x304
一种用于船舶上的绞缆机-爱企查
图片尺寸1259x832
按链轮轴中心线方向分------卧式锚机,立式锚机(绞盘) 按布置
图片尺寸400x300
缆绞筒,液压马达及减速机等,这样的结构
图片尺寸1000x472
其一般由最内层的导电线缆和多个外层组成,内层线缆由多条单线绞成,其
图片尺寸362x443
船用绞车,拖缆机,起锚机,泰兴市依科攀船舶设备股份有限公司
图片尺寸957x569
绞缆机.jpg
图片尺寸945x600
艉部绞缆机
图片尺寸560x420
10-1__锚机和绞缆机ppt
图片尺寸1080x810