继电器的电路图

电路图中继电器怎么画
图片尺寸851x450
求一个继电器开关电路,在单片机上用
图片尺寸1080x873
关于单片机控制继电器电路电阻作用
图片尺寸484x429
继电器电路图
图片尺寸3567x2355
js14-p时间继电器控制电路图延时停止
图片尺寸720x540
5角继电器内部电路图
图片尺寸560x520
用时间继电器控制一个灯泡,灯泡亮x秒,灭y秒,自动循环,求电路图 文字
图片尺寸457x457
物联网技术区传感控制器应用之继电器的控制
图片尺寸1131x784
求设计满足如下要求的继电接触器控制电路
图片尺寸614x461
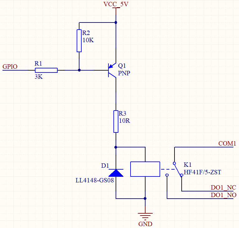
一个继电器驱动电路分享
图片尺寸673x436
一种电磁继电器电路制造技术
图片尺寸1000x919
继电器常用自锁电路图
图片尺寸920x1301
继电器电路的原理 继电器电路图怎么看
图片尺寸600x421
对于输出电路继电器设计的参考96
图片尺寸1080x651
继电器控制电路图集解决方案华强电子网
图片尺寸750x467
8051单片机接24v继电器这个接线图对吗?
图片尺寸3264x1840
如何设计三极管控制继电器电路
图片尺寸767x730
220v固态继电器原理图
图片尺寸565x330
继电器驱动电路图分析
图片尺寸800x341
一种驱动继电器快速通断的控制电路
图片尺寸2145x1405