维修串灯电路图

220v灯串电路原理原来是这样的!
图片尺寸1080x421
淘宝买的串灯控制光闪的原理是什么如果改造成某一种或某一些光闪去掉
图片尺寸762x477
本发明实施例提供了一种led串灯,包括供电电路,控制电路和多个依次
图片尺寸1805x1294
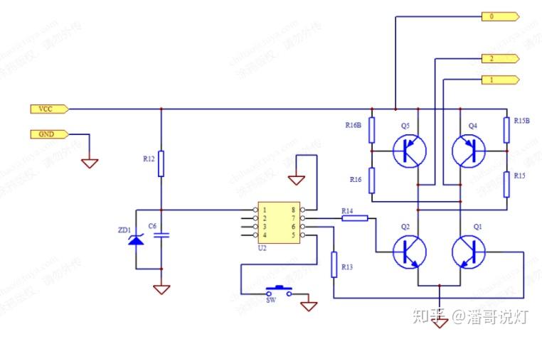
彩灯串控制电路的识图方法
图片尺寸640x322
串灯怎么接在音响上跟着音乐节奏闪烁
图片尺寸600x356
彩灯串控制电路的识图方法
图片尺寸549x587
四路闪烁灯串电路7sh802
图片尺寸1039x454
led灯制作电路图
图片尺寸667x575
带音乐的五路闪烁灯串电路(m668p)
图片尺寸1133x693
六路闪烁灯串电路(2)
图片尺寸1063x523
光控串联开关电路
图片尺寸992x920
能轮流发光的彩灯控制电路图
图片尺寸2813x1560
八路闪烁灯串电路
图片尺寸1157x471
四路闪烁灯串电路2控制电路
图片尺寸1013x545
彩灯控制电路图解
图片尺寸800x503
节能灯电路图
图片尺寸397x365
满天星24v低压户外防水圣诞节日装饰窗帘灯冰条灯led彩灯闪灯串灯
图片尺寸1920x1720
彩灯控制器电路图大全
图片尺寸2150x1127
八路彩灯控制电路1
图片尺寸582x598
一种蓝牙音乐串灯制造技术
图片尺寸1000x511