维维安尼曲线图像

维维安尼曲线 维维安尼曲线是以意大利数学家维维安尼命名的由特定
图片尺寸1242x1280
维维安尼曲线
图片尺寸800x510
维维安尼曲线
图片尺寸413x413
【matlab】超炫数学动图之维维安尼曲线
图片尺寸512x450
基于yolov8深度学习的无人机视角地面物体检测系统【p
图片尺寸2250x1500
实验五 维维安尼体ppt
图片尺寸1080x810
维维安尼曲线
图片尺寸382x392
【微分几何】viviani曲线在平面上的投影
图片尺寸360x360
维维安尼曲线,matlab怎么画三维图2
图片尺寸479x310
求下列空间曲线对三个坐标面的射影柱面方程: (1)(2) (3)(4)
图片尺寸313x343
大学物理2教学课件-14
图片尺寸1080x810
仪式感拉满!
图片尺寸1202x985
空间曲线图解高等数学07
图片尺寸713x443
cover
图片尺寸700x463
基于pspl模型,对at 2024hcr的光变曲线进行拟合图像来源:fink结语自
图片尺寸1080x910
测试,同样用mouse tester看xcounts和ycounts图像,曲线一如既往的丝滑
图片尺寸1202x985
凹凸函数的图像值的深入
图片尺寸892x617
图2:不同fcc/hcp相比例的ru-sn/c的hor极化曲线,不同旋转速度下的极化
图片尺寸668x698
双轴拉伸生物力学试验机_应变_图像_测试
图片尺寸1269x952
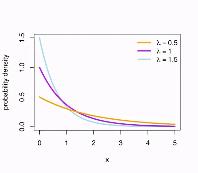
指数分布的例子,以及单一变量(λ)如何影响曲线的形状.
图片尺寸640x558