缤纷夏日主题审议

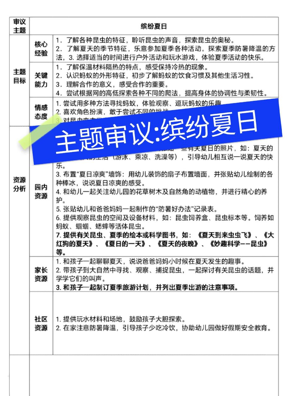
幼儿园主题审议:《缤纷夏日》 幼儿园中班主题审议:《缤纷夏日》
图片尺寸960x1280
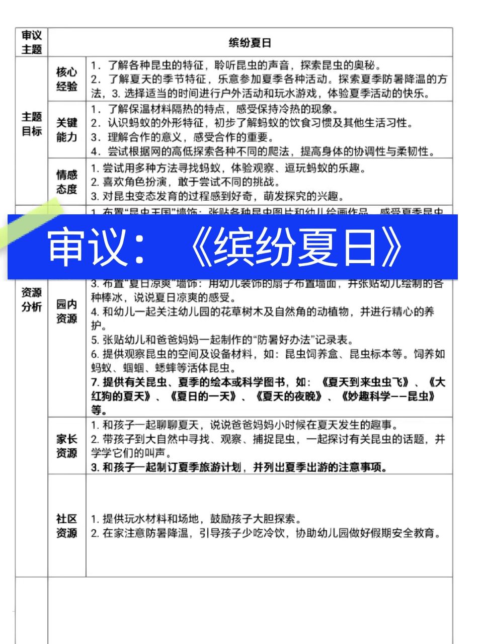
幼儿园主题审议:《缤纷夏日》 幼儿园中班主题审议:《缤纷夏日》
图片尺寸960x1280
诺亚舟嘉兴市秀洲区庆安诚恒幼儿园中班组缤纷夏日主题审议
图片尺寸972x1132![主题——《夏日缤纷》教学目标[看r][一r]通过实物图概括水果罐头的](https://i.ecywang.com/upload/1/img1.baidu.com/it/u=3175096056,3557887616&fm=253&fmt=auto&app=138&f=JPEG?w=722&h=500)
主题——《夏日缤纷》教学目标[看r][一r]通过实物图概括水果罐头的
图片尺寸1080x748
缤纷夏日主题墙
图片尺寸1080x809
中班主题墙00缤纷夏日03
图片尺寸1080x809
夏天我知道好玩的夏天健康过夏天夏日缤纷小店#幼儿园主题墙
图片尺寸1080x549
中班下缤纷夏日主题墙
图片尺寸1080x688
蓝色卡通缤纷夏日夏天艺术字
图片尺寸400x400
缤纷夏日主题墙
图片尺寸1080x809
幼儿园环创主题墙之缤纷夏日
图片尺寸712x646
中班下缤纷夏日主题墙夏天环创
图片尺寸1080x810
幼儿园托班小班主题墙缤纷夏日
图片尺寸1080x810
中班主题墙缤纷夏日夏日的向往
图片尺寸1080x810
幼儿园中班主题墙缤纷夏日
图片尺寸1080x540
中班缤纷夏日主题墙昆虫蚂蚁班本课程
图片尺寸1080x540
缤纷夏日主题墙
图片尺寸1080x810
中班下缤纷夏日主题环创
图片尺寸1080x809
缤纷夏日幼儿园夏日主题墙
图片尺寸1080x809
素材模板下载,本次平面广告 作品主题是 缤纷夏日图片,编号是1514795
图片尺寸1024x844