美国通识教育

美国大学的"通识教育"到底是什么?
图片尺寸640x291
美国大学里的通识教育究竟是什么
图片尺寸1080x1440
美国大学的通识教育
图片尺寸1200x628
美国大学的通识教育
图片尺寸200x293
9包邮!美国著名通识教育学者,教 - 抖音
图片尺寸1080x2400
美国通识教育课外读本easy!给孩子讲环境9787556085897
图片尺寸1000x1022
美国大学的通识教育
图片尺寸800x800
easy给孩子讲环境(精)/美国通识教育课外读本
图片尺寸800x800
有人说美国大学的通识教育就是浪费时间事实究竟如何
图片尺寸1080x771
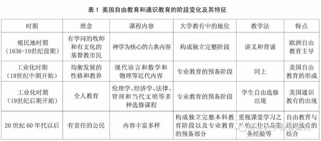
美国大学的自由教育和通识教育是如何产生变化的
图片尺寸640x426
思想与探索刘沛清加强现代大学通识教育的意义和作用
图片尺寸1080x810
价值观教育视域下的美国大学通识教育研究 9787010182360 蔡瑶 著
图片尺寸800x800
美国哥伦比亚大学的通识教育课程体系,自建立至今已逾百年.
图片尺寸988x554
美国通识教育课外读本easy!给孩子讲希腊神话
图片尺寸1000x1022
美国通识教育课外读本:easy系列环境 艺术
图片尺寸800x800
9694美国名校一向重视人文领域的通识教育,其中很重要的一项就是
图片尺寸1080x1440
让中国留学生又爱又恨的美国通识教育是什么样的?
图片尺寸375x319
现代大学通识教育的宝典 实质性推动了美国大学通识教育运动 北京大学
图片尺寸800x800
美国大学的自由教育和通识教育是如何产生变化的
图片尺寸1080x476
世界大学通识教育课程研究:以美国大学为例【正版图书,放心购买】
图片尺寸800x800