美菱谷温泉

不同的光线,有着不同的光影效果.就让温泉池有着不同的光影效果.
图片尺寸720x480
度假村回来,感觉不错,主要是泡了几次温泉感觉这里的温泉水质最好,我
图片尺寸700x435
重庆美菱谷温泉
图片尺寸460x345
坐电梯到负一楼温泉,进去后先换了衣服,从女更出来是室内恒温游泳池
图片尺寸700x933
人可以站在出水口下冲水,感受温泉带来的温度.
图片尺寸720x480
度差,里面服务的也差,唉,几乎是没啥服务,真不如北京附近的温泉,此地
图片尺寸1200x900
每年冬天都会带家人一起来这泡温泉环境好安静而且现在持白金信用卡还
图片尺寸700x700
这是什么神仙职业?读书品茶泡温泉,全程免费,关键是你也可以申请!
图片尺寸1080x720
a股午评:沪指收跌0.1% 低空经济概念现涨停潮
图片尺寸1089x1259
五一##放假就是把家放大##放假,就是把「家」放大
图片尺寸690x1494
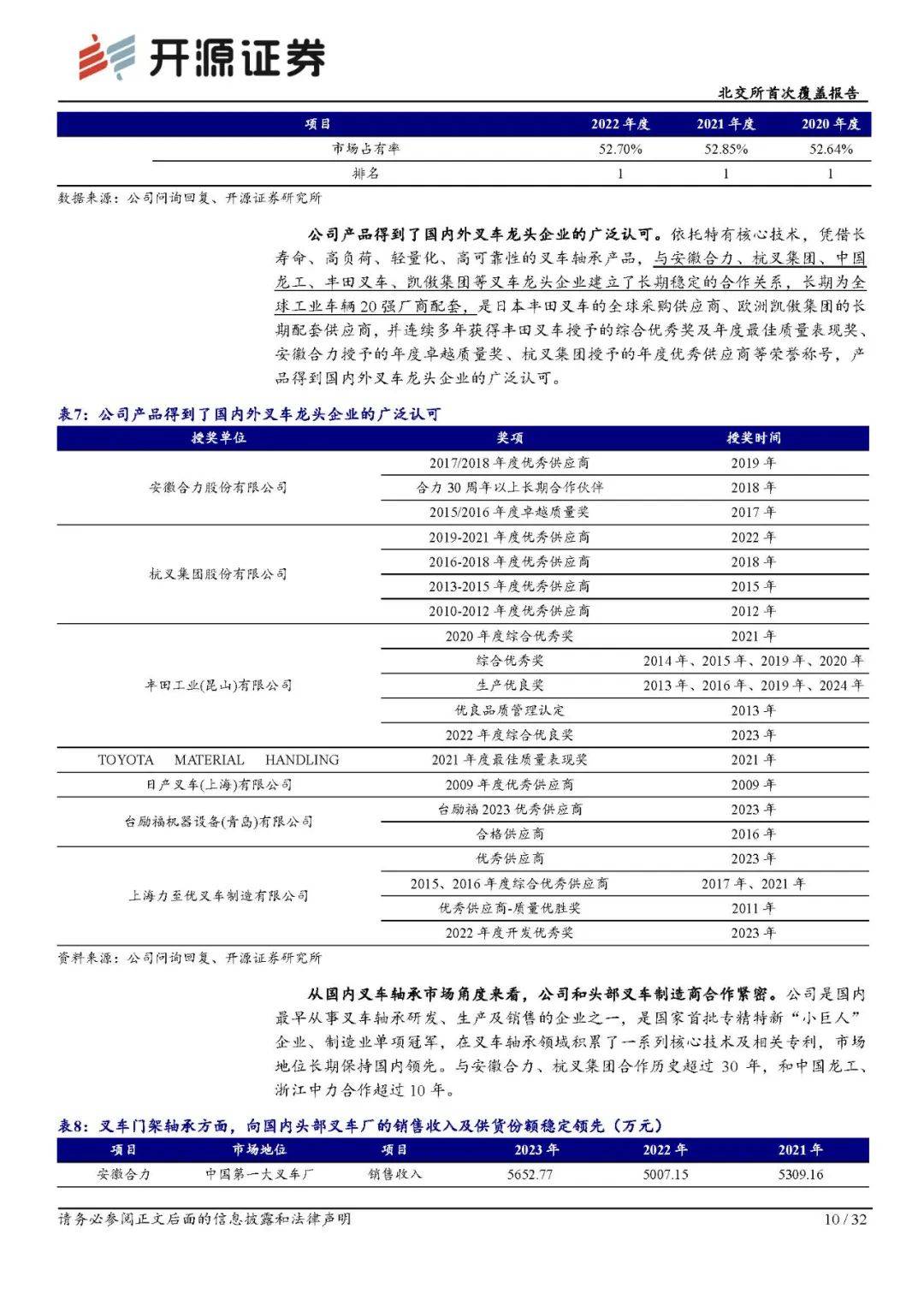
【深度】万达轴承920002:专注叉车轴承 "小巨人",积
图片尺寸1080x1512
【深度】万达轴承920002:专注叉车轴承 "小巨人",积
图片尺寸1080x1512
【深度】万达轴承920002:专注叉车轴承 "小巨人",积
图片尺寸1080x1512
【深度】万达轴承920002:专注叉车轴承 "小巨人",积
图片尺寸1080x1512
08%;利好不断,地产产业链强势爆发!
图片尺寸660x683
【开源】北证50成分第七次调整,新能源,医药,机械权重位列前三
图片尺寸1080x12215
【深度】万达轴承920002:专注叉车轴承 "小巨人",积
图片尺寸1080x1512
海南琼海官塘,传统的黎族村,攀登白石岭,泛舟美菱湖,还有温泉鹅,路边
图片尺寸690x1227
海南琼海官塘,传统的黎族村,攀登白石岭,泛舟美菱湖,还有温泉鹅,路边
图片尺寸690x1227
【深度】万达轴承920002:专注叉车轴承 "小巨人",积
图片尺寸1080x1512