老式发令纸

八十年代老调令收藏用
图片尺寸1280x960
什么是发令纸?
图片尺寸600x407
创意说明 看家狗非常符合"枪(武器),体育用火器,发令纸,随身武器(火器
图片尺寸1000x500
纸品,灯具
图片尺寸600x472
爆破剂,发爆器等爆破器材;礼花弹,烟花,鞭炮,摔炮,拉炮,砸炮,发令纸等
图片尺寸523x354
礼花弹,烟花(含冷光烟花),鞭炮,摔炮,拉炮,砸炮等各类烟花爆竹,发令纸
图片尺寸355x340
烟火制品:礼花弹,烟花,鞭炮,摔炮,拉炮,砸炮,发令纸以及黑火药,烟火剂
图片尺寸848x459
山枣烟花郑重声明
图片尺寸490x702
山枣烟花郑重声明
图片尺寸1080x1593
山枣烟花郑重声明
图片尺寸983x1456
山枣烟花郑重声明
图片尺寸471x683
老纸
图片尺寸534x446
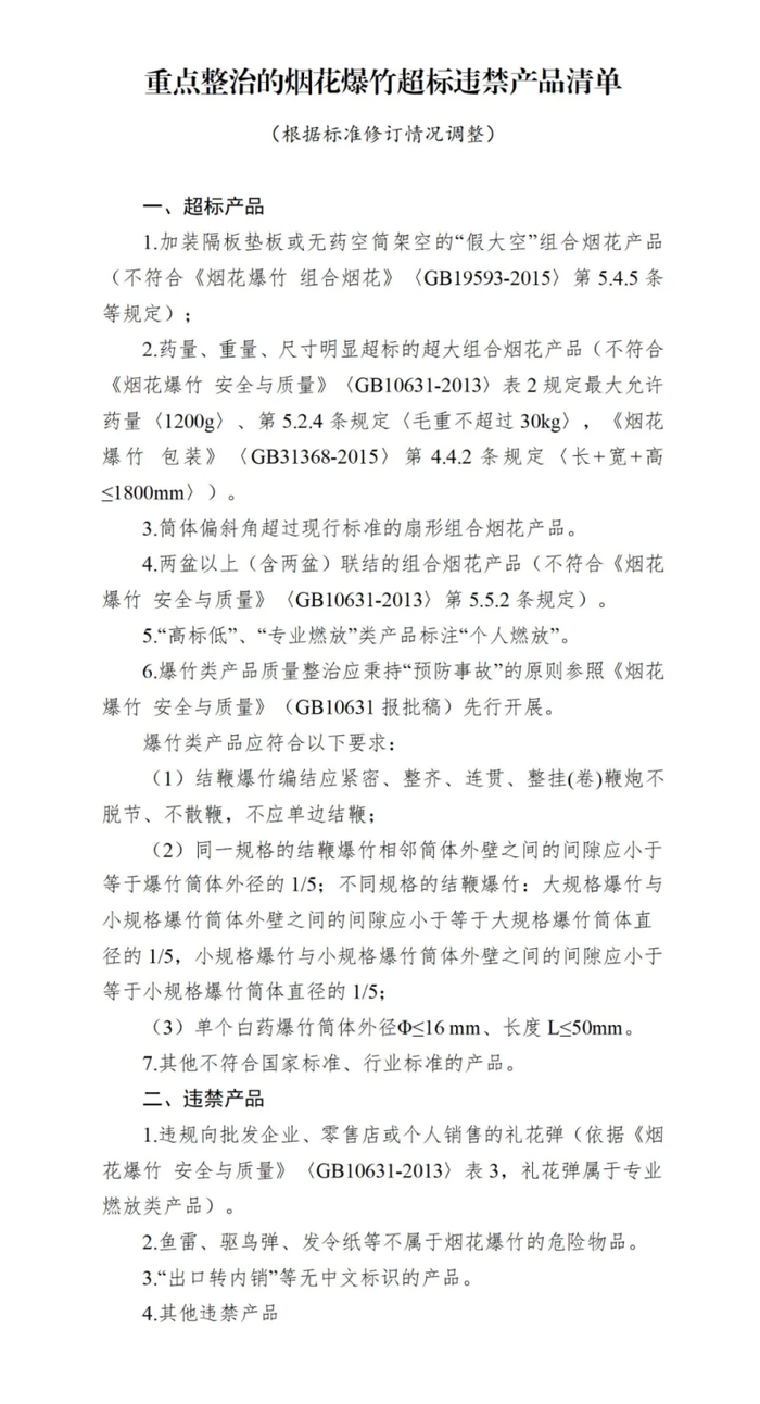
鱼雷,驱鸟弹,发令纸等上重点整治清单!
图片尺寸700x1292
7070包含但不限于礼花弹,烟花,鞭炮,摔炮,拉炮,砸炮,发令纸等各类
图片尺寸1024x731
发纸
图片尺寸310x310
女子携九把刀坐火车被拦,称以为是工艺品
图片尺寸640x759
发令纸是什么东西
图片尺寸800x320
五一假期出行,到底什么不能带?
图片尺寸797x598
折叠电动车,滑板车进地铁无人管?工作人员回应:正研究
图片尺寸1024x1617
使用范围:火药;炮衣;爆竹;火器;烟火产品;发令纸;机动武器;子弹;焰火
图片尺寸400x300