耦合电路图

直接耦合放大电路图
图片尺寸897x637
关于直接耦合放大电路的问题,如图
图片尺寸558x469
耦合电路的原理,功能与种类介绍
图片尺寸412x391
耦合在电路中的作用是什么
图片尺寸714x407
耦合电路
图片尺寸399x269
阻容耦合放大器原理
图片尺寸2339x1654
三极管电路必懂的几种分析方法
图片尺寸906x583
多级放大电路耦合方式——直接耦合
图片尺寸647x446
多级放大电路常用的耦合方式
图片尺寸703x936
耦合电路的介绍
图片尺寸507x259
图2 光电耦合输入电路
图片尺寸1016x723
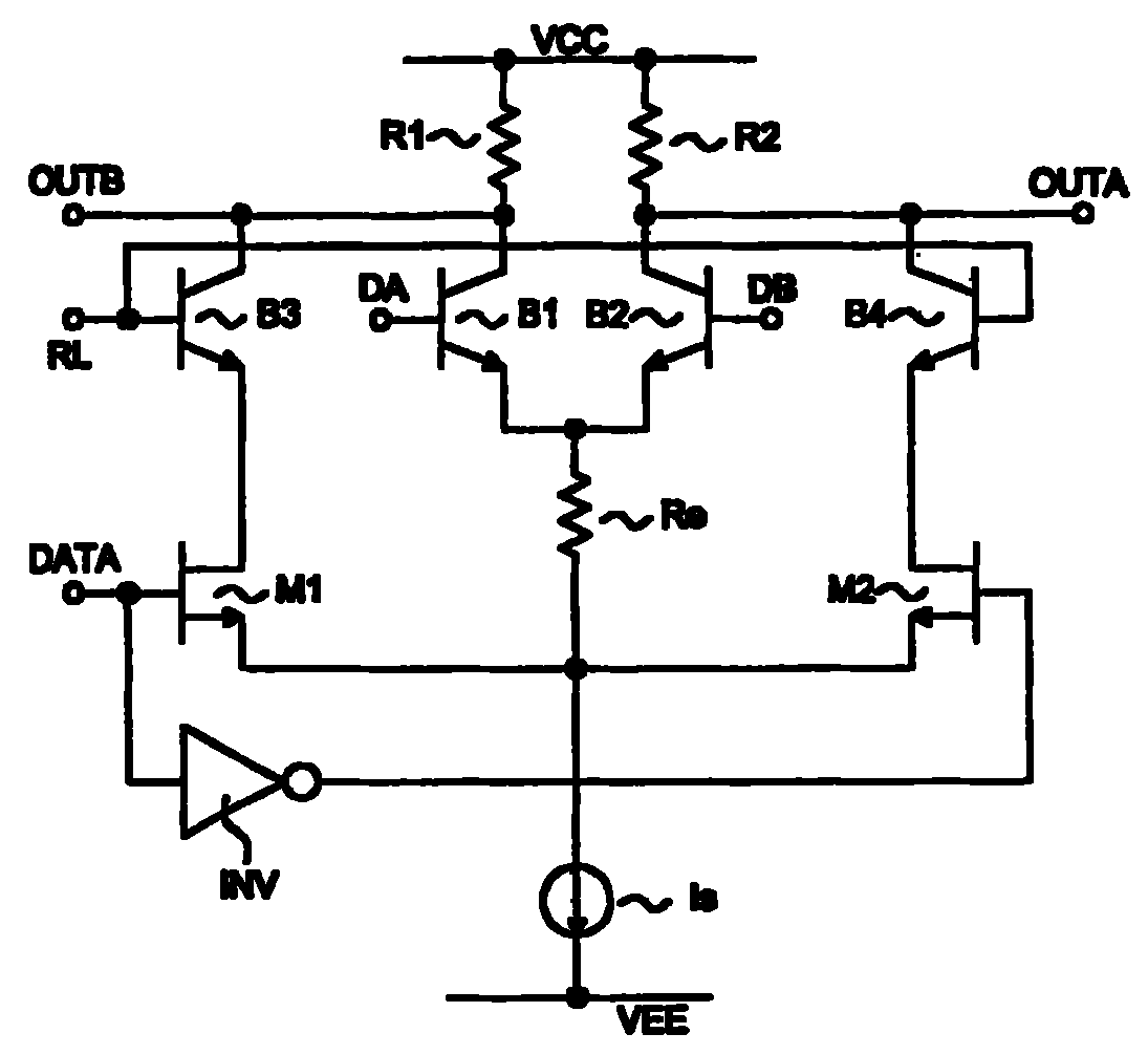
cn1277355c_具有数据重载功能的发射极耦合逻辑电路有效
图片尺寸1095x1006
图2 单极共射阻容耦合电路
图片尺寸738x726
cn201319590y_光耦合器功率控制电路有效
图片尺寸1472x1533
典型的直接耦合放大电路图
图片尺寸650x462
耦合电路功能和电路种类和工作原理
图片尺寸320x255
dc耦合垂直偏转电路tda83518356
图片尺寸1617x1133
光耦输入端并联电阻的作用 - 电路赏析 - 中国电子网技术论坛
图片尺寸1024x363
图所示为电感耦合电路开关s闭合其去耦合等效电路为
图片尺寸380x259
直接耦合共射放大电路的静态工作点怎么算
图片尺寸1024x919