耳机功放电路

9v便携式耳机放大器电路图
图片尺寸477x375
用ne5532制作的耳机放大器
图片尺寸550x440
6n2 6p14功放兼耳机放大器制作
图片尺寸3450x2955
同时,电路设计和元件质量是决定耳机功放品质的核心.
图片尺寸640x457
耳机功放电路的原理介绍
图片尺寸426x380
lm4808用于双声道耳机放大器的典型电路
图片尺寸1073x996
国芯思辰| 新品差分输入线驱/耳机直驱功放——aip97220a_电路_功率
图片尺寸599x706
一款典型的电流反馈耳机放大器
图片尺寸1166x777
基于ne5532的耳机放大器电路图
图片尺寸488x164
zen的耳机功放电路
图片尺寸567x591
怎样利用手机耳机输出的电压来放大音频信号
图片尺寸640x445
高保真耳机放大器电路
图片尺寸651x671
一些耳机放大器的制作资料和电路图
图片尺寸768x576
凤之声av_999五声道高保真放大器设计分析
图片尺寸2272x2959
lme49600高保真耳机放大器ic电路特点及应用原理图介绍
图片尺寸553x462
供电前级左右声道完全独立的tpa6120耳机放大器
图片尺寸1056x670
胆石混合单端甲类耳机放大器.gif
图片尺寸951x611
经典的耳机放大器的电路图
图片尺寸754x402
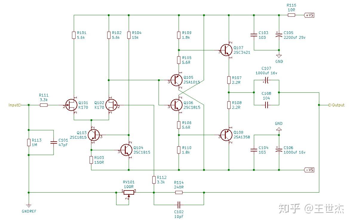
【p14】v21 差分输入分立耳机放大器电路 - 知乎
图片尺寸1182x748
真空管耳机放大器电路图
图片尺寸694x882