联想h61主板接线图

联想机箱主板针角接线图全
图片尺寸920x1302
主板跳线接法 - 疯狂の猿猴
图片尺寸796x650
h61h2的主板怎么接针脚
图片尺寸720x1001
联想ih61m主板怎么连接机箱前置音频线?
图片尺寸436x296
联想ih61m主板怎么连接机箱前置音频线?_接线图分享
图片尺寸600x252
h61h2的主板怎么接针脚
图片尺寸720x608
联想主板接线图
图片尺寸961x863
h61 联想ih61ma v:1.0主板启天m4360 b4360扬天t4900d 112013
图片尺寸750x734
主板怎么接线
图片尺寸666x1127
联想h61主板cih61mi h61h2-lm3 v1.0 v1.1家悦s520 家悦s5r6
图片尺寸746x453
联想老机箱用普通主板改线方法_接线图分享
图片尺寸600x569
开关机重启前置usb音频audio改装转换接线 联想主板装普通机箱【图片
图片尺寸750x942
联想主板接线图.jpg
图片尺寸721x600
联想ih61m cih61mi is6xm m91 m8300t 1155 h61 q67主板
图片尺寸669x615
联想主板跳线接法
图片尺寸893x539
联想机箱主板针角接线图(全)教案.doc
图片尺寸792x1120
com 宽300x300高全新联想h61主板 ih61m 4.2
图片尺寸970x681
联想机箱主板针角接线图(全)
图片尺寸961x767![富士康h61mx型主板使用手册:[2]](https://i.ecywang.com/upload/1/img2.baidu.com/it/u=566702380,142541385&fm=253&fmt=auto&app=138&f=JPEG?w=500&h=736)
富士康h61mx型主板使用手册:[2]
图片尺寸870x1280
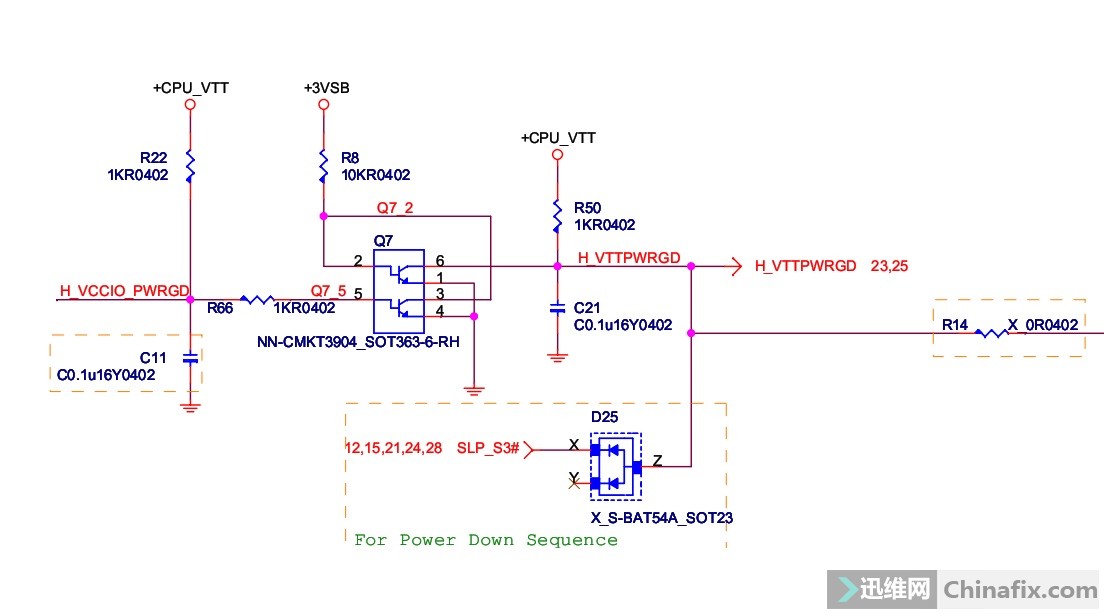
联想ih61m主板无cpu供电
图片尺寸1104x614