肺动脉高压分级

肺动脉高压风险评估和治疗目标,一文详解!
图片尺寸970x695
右心导管问与答_肺动脉高压 - 好大夫在线
图片尺寸1681x440
4:超声心动图评价右心功能常用参数下|肺动脉|三尖瓣|三尖瓣环|-健康
图片尺寸1080x404
肺动脉高压功能分级,风险和预后评估
图片尺寸2976x1662
高血压分级
图片尺寸1000x534
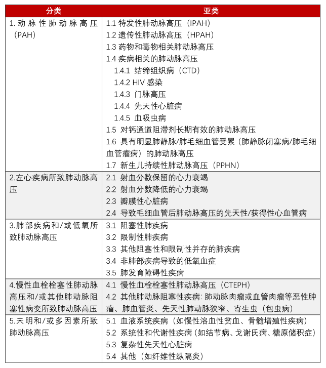
肺动脉高压最新诊断分类
图片尺寸642x534
2021版肺动脉高压指南发布六大更新点一文读懂
图片尺寸644x727
肺动脉高压的几个重要分类分级表
图片尺寸477x284
高血压大家都了解一下
图片尺寸1000x854
世界卫生组织肺动脉高压功能分级肺动脉高压功能分级borg scale分级6
图片尺寸860x447
六张图表带你走进肺动脉高压的评估和处置
图片尺寸1076x918
2021版肺动脉高压指南发布六大更新点一文读懂
图片尺寸1080x418
6-肺动脉高压的诊断及鉴别诊断 drmppt
图片尺寸1080x810
高血压分级表
图片尺寸850x1127
肺动脉高压的超声估测方法
图片尺寸1080x810
高血压病分级
图片尺寸960x832
2.瓣膜异常和肺动脉高压
图片尺寸921x691
头条问答 - 高血压三级严重吗?(32个回答)
图片尺寸640x447
高血压管理指南深度解读领悟精髓择善而从
图片尺寸900x412
肺动脉高压分类及影像表现
图片尺寸1025x384