肺的功能

肺的主要生理功能
图片尺寸1080x1439
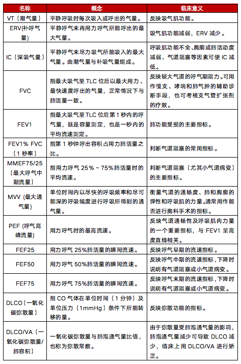
常用肺功能指标,正常值及其临床意义
图片尺寸1407x1572
肺功能图片
图片尺寸691x966
秋季养肺润肺攻略你的肺还好吗71
图片尺寸1080x1440
呼吸4张表轻松搞定肺功能
图片尺寸640x371
中医五脏的生理功能肺
图片尺寸1080x740
第16讲 五脏:肺的生理功能(1)
图片尺寸328x414
讲课儿童肺功能ppt
图片尺寸1080x810
肺功能详细解读
图片尺寸1000x1778
m769医院门诊肺功能检查方法简介宣传栏墙贴733写真展板海报印制
图片尺寸1000x679
肺功能检查解读 | 实用_试验
图片尺寸1080x608
常用肺功能指标
图片尺寸920x651
呼吸道和肺的功能
图片尺寸1080x810
肺的生理功能课件.pptx
图片尺寸920x518
肺功能检查1共64页文档
图片尺寸1080x810
肺功能检查ppt
图片尺寸1080x810
肺功能检查应用及操作—刘岩ppt
图片尺寸1080x810
中医五脏之肺的功能
图片尺寸734x616
听诊有干啰音就是哮喘肺功能检查给你答案
图片尺寸640x1231
肺功能如何正确解读,看这篇文章就够了_医学界-助力医生临床决策和
图片尺寸473x714